- 索 引 号:QZ06114-2420-2023-10003
- 发布机构:晋江市农业农村局
- 公文生成日期:2023-02-07
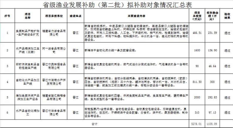
根据《福建省财政厅福建省海洋与渔业局关于印发福建省落实渔业发展支持政策推动渔业高质量发展实施方案的通知》(闽财农〔2021〕25号)、《福建省发展和改革委员会印发关于进一步支持泉州市应对新冠肺炎疫情影响加快恢复发展若干措施的通知》(闽发改综合〔2022〕246号)和《福建省财政厅福建省海洋与渔业局关于下达2022年渔业发展补助(其他一般性转移支付)第二批项目补助资金的通知》(闽财农指〔2022〕59号)文件精神,我局组织开展省级渔业发展补助第二批项目工作。经组织申报、现场走访、专家评审和验收等环节,现有阿一波食品有限公司、福建省力诚食品有限公司、晋江市美味强食品有限公司、晋江市闽南水产开发有限公司、福建省骏亿腾辉食品有限公司、华丰食品有限公司等6家企业申报项目符合补助条件,现将省级渔业发展补助(第二批)拟补助对象及补助资金给予公示,公示时间从2023年2月7日起至2月13日止,欢迎广大群众对拟补助对象及补助资金进行监督,若有异议请致电或以其他形式向市农业农村局反映。
联系电话:85622163 85676848
时间:上午8:00—12:00
下午14:30—17:30
晋江市农业农村局
2023年2月7日
附件:

扫一扫在手机上查看当前页面


闽公网安备:35058202000114号
晋江政务
闽政通APP
