民建晋江市委会:
您提出的《关于加快推进晋江市厨余垃圾收集清运工作的建议》收悉。现将办理情况答复如下:
近年来,我市高度重视餐厨垃圾处理工作,不断规范完善餐厨垃圾分类收运处理工作。具体如下:
一、健全工作机制。2019年,我市调整垃圾分类工作领导小组,由市委书记、市人大主任、市政协主席任总督导,市政府市长任组长,市政府分管副市长任副组长。下设领导小组办公室,挂靠市城市管理局,由局主要领导任办公室主任,统筹推进垃圾分类工作。
二、出台管理方案。制定下发《晋江市厨余垃圾收运处置工作实施方案》、《晋江市创建国家食品安全示范城市之餐厨废弃物无害化处理行动实施方案》等专项实施方案,明确工作目标和工作要求,定期部署研究工作,指导推动各项工作开展。
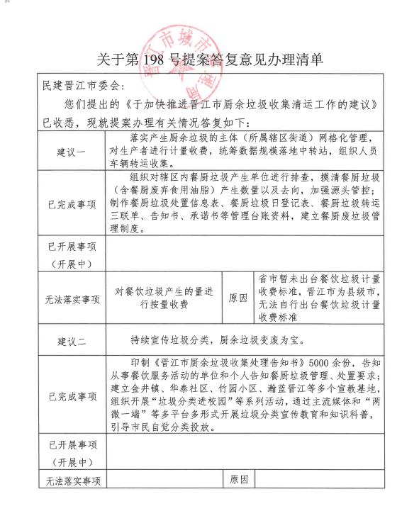
三、强化宣传引导。印制《晋江市厨余垃圾收集处理告知书》5000余份,告知从事餐饮服务活动的单位和个人餐厨垃圾管理、处置要求;建立金井镇、华泰社区、竹园小区、瀚蓝晋江等多个宣教基地,组织开展“垃圾分类进校园”等系列活动,通过主流媒体和“两微一端”等多平台多形式开展垃圾分类宣传教育和知识科普,引导市民自觉分类投放。2019年以来,共组织各类宣传活动200多场次。
四、加强前端管理。组织对辖区内餐厨垃圾产生单位进行排查,摸清餐厨垃圾(含餐厨废弃食用油脂)产生数量以及去向,加强源头管控;制作餐厨垃圾处置信息表、餐厨垃圾日登记表、餐厨垃圾转运三联单、告知书、承诺书等管理台账资料,建立餐厨废垃圾管理制度。
五、规范中端收运。2019年,我市启动餐厨垃圾应急收运工作,委托第三方服务公司,对市区14家酒店及晋江一中两家食堂的餐厨垃圾进行收运,日均收运量8吨。2022年6月,启动全市厨余垃圾分类收运,委托第三方服务公司开展收运服务,发出《餐厨垃圾特许经营性处置、收集、运输服务许可证》,配置厨余垃圾收运车辆15部,规划15条收运线路,设置282个收运点位,规范收运厨余垃圾。目前,厨余垃圾日收运量最高达45吨。
六、完善处置终端。2020年6月,我局与瀚蓝(晋江)固废处理有限公司签订协议,采用“预处理+湿式连续中温两相厌氧消化”处理工艺,建设餐厨垃圾处理设施,总处理规模300吨/日,一期餐厨垃圾处理规模150吨/日,总投资1.56亿元。项目已于2021年12月底进料试运行,2022年6月正式运行,补齐我市餐厨垃圾末端处理短板。
七、推进执法查处。2022年5月起,在全市开展厨余垃圾违法收转运联合执法行动,通过设置卡点、定点驻守方式,查处各类违规收运厨余垃圾车辆,整治违规收运厨余垃圾和产生单位未将厨余垃圾交给正规收运单位等违法违规行为。2022年以来共查处违规收运案件38宗,查扣违规收运车辆38部。
八、建立监管机制。建立厨余垃圾收运智能化管理系统,通过收运点位信息采集、收运重量信息实时上传、现场收运在线监控、车辆行驶轨迹采集等进行综合分析研判,形成每日全市的厨余垃圾收运作业分析报告,及时发现未及时收运的、未按要求提供餐厨垃圾的、收运完成率低下等违规行为。
接下来,我局将进一步加强宣传引导力度,持续开展餐厨垃圾规范化管理工作,不断强化餐厨垃圾产生单位和个人,尤其是餐饮经营者,规范处置餐厨垃圾的意识,督促餐饮服务单位做好餐厨垃圾减量工作。尽快完善软件平台,信息化管理餐厨垃圾收集和投放秩序,加强对各行业各环节餐厨垃圾收运处置的监督管理,加强部门间协同协作。加大对餐厨废弃物监管的执法力度,定期、不定期开展联合专项执法行动,严厉打击各类乱倒和违规收集、运输、处置行为,切实做到餐厨垃圾源头分类,全量收运,规范处理。
主要领导:王景珊
分管领导:曾长兴
经办人员:陈炳坤
联系电话:85512319
晋江市城市管理局
2023年5月24日
抄送:市政府分管领导,市政协提案委、市政府督查室,市场监督局、生态环境局。



扫一扫在手机上查看当前页面


闽公网安备:35058202000114号
晋江政务
闽政通APP
