为优化营商环境,简化工作流程,提升广大市场主体的满意度、获得感,实现信用修复“零跑腿”“免见面”全程网上办理,晋江市市场监管局简化信用修复流程,即日起,我市列入经营异常名录、严重违法失信名单以及被作出行政处罚公示的市场主体,在履行法定义务后,可以直接在线上申请信用修复。
市场主体足不出户便可知晓移出经营异常名录、严重违法失信名单信用修复流程,并在线递交申请材料,不受时间、地点限制,详见以下通告。
晋江市市场监督管理局关于市场主体
信用修复全程电子化的通告
受到市场监管部门行政处罚的信息、被列入经营异常名录的当事人、被列入严重违法失信名单的当事人、被标记为经营异常状态的当事人。
为优化营商环境,简化工作流程,提升广大市场主体的满意度、获得感,实现信用修复“零跑腿”“免见面”全程网上办理,晋江市市场监管局简化信用修复流程,即日起,我市列入经营异常名录、严重违法失信名单以及被作出行政处罚公示的市场主体,在履行法定义务后,可以直接在线上申请信用修复。
市场主体足不出户便可知晓移出经营异常名录、严重违法失信名单信用修复流程,并在线递交申请材料,不受时间、地点限制,详见以下通告。
晋江市市场监督管理局关于市场主体
信用修复全程电子化的通告
受到市场监管部门行政处罚的信息、被列入经营异常名录的当事人、被列入严重违法失信名单的当事人、被标记为经营异常状态的当事人。
(一)被列入经营异常名录或标记标记为经营异常状态的信用修复条件。
被列入经营异常名录或者被标记为经营异常状态的当事人,符合下列情形之一的,可以依照本办法规定申请信用修复:补报未报年份年度报告并公示;已经履行即时信息公示义务;已经更正其隐瞒真实情况、弄虚作假的公示信息;依法办理住所或者经营场所变更登记,或者当事人提出通过登记的住所或者经营场所可以重新取得联系。
(二)行政处罚公示信息信用修复的条件。
除《市场监督管理行政处罚信息公示规定》第十四条第三款规定的行政处罚,或者仅受到警告、通报批评和较低数额罚款外,其他行政处罚信息公示期满六个月,其中食品、药品、特种设备领域行政处罚信息公示期满一年,且符合下列情形的当事人,可以申请信用修复:已经自觉履行行政处罚决定中规定的义务;已经主动消除危害后果和不良影响;未因同一类违法行为再次受到市场监督管理部门行政处罚;未在经营异常名录和严重违法失信名单中。
(三)被列入严重违法失信名单的信用修复条件。
当事人被列入严重违法失信名单满一年,且符合下列情形的,可以依照本办法规定申请信用修复:已经自觉履行行政处罚决定中规定的义务;已经主动消除危害后果和不良影响;未再受到市场监督管理部门较重行政处罚。
当事人申请信用修复,应当提交以下材料:
(一)信用修复申请书;
(二)守信承诺书;
(三)履行法定义务、纠正违法行为的相关材料;
(四)国家市场监督管理总局要求提交的其他材料。
(一)途径一:线上申请
符合信用修复条件的当事人可以直接登陆“国家企业信用信息公示系统(福建)”(网址:http://fj.gsxt.gov.cn)向市场监督管理部门提交信用修复申请和相关材料。
(二)途径二:线下申请
符合信用修复条件的当事人可以直接到做出列入经营异常名录或标记经营异常状态、列入严重违法失信名单、行政处罚决定的辖区各市场监管所提交纸质信用修复申请和相关材料。
申请信用修复的当事人应当严格遵守国家法律、法规及相关规定,守法经营,加强诚信自律,强化内部管理。自觉履行社会责任,自觉遵守社会公德,自觉接受政府、行业组织、社会公众、新闻媒体监督,并对提交的信用修复材料的真实性、准确性负责。
根据《市场监督管理信用修复办法》第十三条规定,当事人故意隐瞒真实情况、弄虚作假,情节严重的,由市场监督管理部门撤销准予信用修复的决定,恢复之前状态。市场监督管理部门行政处罚信息、严重违法失信名单公示期重新计算。
附件:
1.线上信用修复操作流程
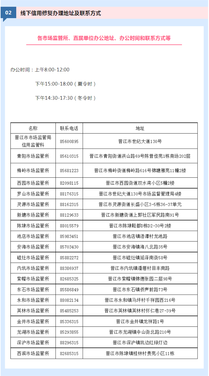
2.线下信用修复办理地址及联系方式
3.信用修复办事指南及文书下载
特此通告


03
信用修复办事指南及文书下载
关注“晋江市市场监督管理局”微信公众号,点击左下方菜单栏【公众服务】—【信用修复】查看信用修复办事指南及相关文书下载


扫一扫在手机上查看当前页面


闽公网安备:35058202000114号
晋江政务
闽政通APP
