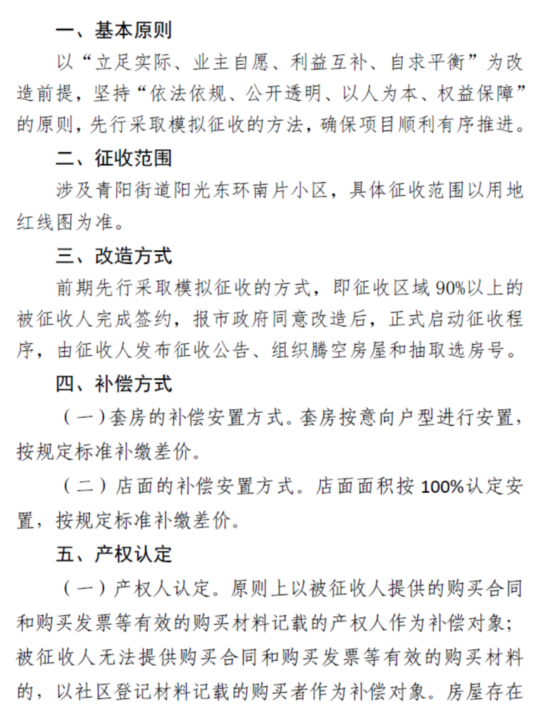
青阳街道办事处,市有关单位:
因公共利益需要,根据《国有土地上房屋征收与补偿条例》(国务院第590号令)、《福建省实施<国有土地上房屋征收与补偿条例>办法》(省政府第138号令)等有关规定,晋江市人民政府决定对晋江市青阳街道阳光东环南片小区项目征收范围内国有土地上的房屋及其附属物实施征收,征收范围内国有土地使用权同时收回。有关事项如下:
一、征收范围
涉及青阳街道阳光东环南片小区,具体征收范围以征收红线图为准(详见附件1)。
二、房屋征收部门
房屋征收部门为晋江市自然资源局。
三、房屋征收实施单位
房屋征收实施单位为晋江市人民政府青阳街道办事处。
四、签约腾空期限
签约腾空期限自本征收决定发布之日起至2023年9月24日止,被征收人应在签约腾空期限内完成房屋签约腾空。
五、补差款缴款
(一)被征收人应在2023年9月24日前缴交补差款总额的40%。
(二)项目具备交房条件后,经征收人通知选房之日起15日内,缴交剩余补差款项。
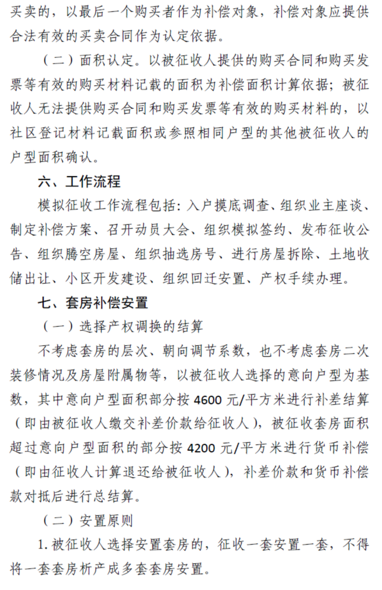
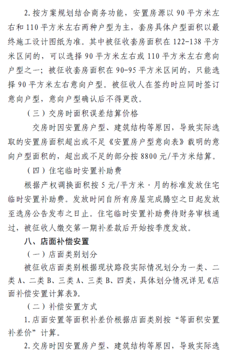
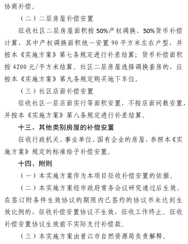
六、房屋征收补偿安置实施方案
详见《晋江市青阳街道阳光东环南片小区项目征收补偿安置实施方案》(附件2)。
七、行政复议、诉讼权利
被征收人如对本决定不服的,可在本决定发布之日起60日内向泉州市人民政府申请行政复议,或在本决定公布之日起6个月内向人民法院提起行政诉讼。行政复议、行政诉讼期间,本决定不停止执行。
八、其他事项
现场办公地点:晋江市阳光路66号广泰楼2楼。
附件:1.晋江市青阳街道阳光东环南片小区项目征收红线图
2.晋江市青阳街道阳光东环南片小区项目征收补偿
安置实施方案
晋江市人民政府
2023年8月11日
(此件主动公开)
附件1
晋江市青阳街道阳光东环南片小区项目征收红线图

附件2
晋江市青阳街道阳光东环南片小区项目
征收补偿安置实施方案







扫一扫在手机上查看当前页面


闽公网安备:35058202000114号
晋江政务
闽政通APP
