- 索 引 号:QZ06917-1230-2025-00014
- 备注/文号:晋龙政规〔2025〕1号
- 发布机构:晋江市龙湖镇人民政府
- 公文生成日期:2025-11-28
各工作点、各村、机关各部门:
《龙湖镇建设工程招投标管理办法(试行)》已经镇党委(扩大)会研究通过,现印发给你们,请认真抓好落实。
晋江市龙湖镇人民政府
2025年11月28日
(此件主动公开)
龙湖镇建设工程招投标管理办法 (试行)
一、总 则
(一)为推进政府招投标统一平台建设向基层延伸,规范我镇工程建设项目招标投标活动,营造公平、公正、公开竞争的市场交易环境,根据《中华人民共和国招标投标法》《福建省招标投标条例》《福建省村集体财务管理条例》《福建省村镇建设管理条例》等有关规定及《晋江市发展和改革局转发省发改委关于福建省工程建设项目招标事项核准实施办法的函》等文件规定精神,结合我镇实际,制定本办法。
(二)本镇范围内镇村两级集体工程建设项目,除按规定应进入市级以上招投标平台进行招标的建设项目或可自行招标的小额工程项目外,适用本办法。
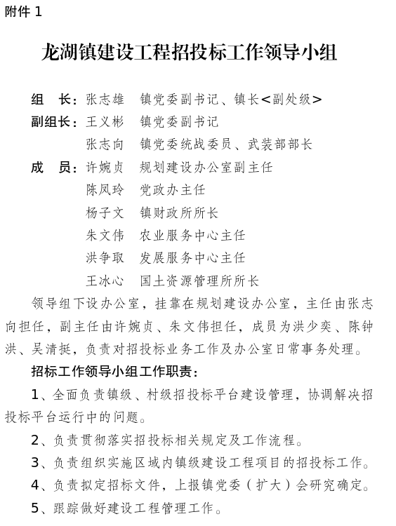
(三)成立镇建设工程招投标工作领导小组(详见附件1),下设办公室,挂靠在规划建设办公室,具体负责招投标工作。
(四)成立镇建设工程招投标工作督查组(详见附件2),负责对整个招投标过程进行监督。
二、招标范围
(一)本办法所称工程建设项目是指镇、村投资建设的房屋建设工程、市政工程、水利工程、土石方工程等建设工程,以及勘查、设计、预算、监督、方案设计、规划策划等服务项目。符合下列标准的工程建设项目,必须进入招投标中心统一招投标。
1.采用村财政资金公开招标的条件:
(1)由村集体主导投资并负责实施投资,单项工程造价预算50万元及以上的各项建筑工程、基础设施配套工程、道路、农田水利设施、教育科技、文化、卫生、社会福利的公用事业项目设施、电力管沟管道等新建、改建、扩建和技术改造建设工程等;
(2)造价估算300万元以上的建设项目监理;
(3)其他有必要进行公开交易的项目;
(4)单项工程造价预算审核在3万元以下的村级零星工程项目,由村“两委”集体研究后,填报《晋江市村级应急、零星工程项目申请表》(附件6),报镇驻村干部、包村领导同意签字后实施(3日内完成),并及时将《晋江市村级应急、零星工程项目申请表》(附件6)在福建省基层小微权力监督平台、村务公开栏公示。单项工程造价预算审核在3-30万元(含3万元、不含30万元),由村“两委”集体研究,通过询价、邀标、竞争性谈判、竞争性磋商、简易招投标、公开招投标等任意一种方式确定有资质施工方。单项工程造价预算审核在30-50万元(含30万元、不含50万元)工程建设项目,由村“两委”集体研究,决议以简易招投标或公开招投标等任意一种方式确定有资质施工方。
(5)对工程项目初步预算在10万元(含)以上的,需由镇驻村干部、包村领导签批审核,并由村级招投标中心或委托有资质的造价咨询单位(不得与预算编制单位为同一单位)进行预算审核(费用由镇级支付),把控项目预算合理性,并签署意见;对工程预算50万元及以上实行第三方监理。
2.采用镇财政资金公开招标的条件:
(1)由镇主导投资并负责实施投资,单项工程造价预算50-400万元(含50万元、不含400万元)的各项建筑工程、基础设施配套工程,道路、农田水利设施、教育科技、文化、卫生、社会福利的公用事业项目、电力管沟管道等新建、改建、扩建和技术改造建设工程等。
(2)合同金额在50-100万元(含50万、不含100万)的项目建设前期的工程咨询费、测量、勘察、设计、造价咨询、招标代理、监理、项目代建费等服务费用。
(3)对工程预算50万元及以上实行第三方监理。
(4)法律法规规定的有必要进行公开交易的项目。
3.采用村财政资金的项目且达到上述村公开招标标准的、存在复杂技术难度或特殊要求的项目或同一工程项目招标连续流标2次以上的,经村民代表会议研究决定,可采取邀请招标方式。由招标单位向有承担该项工程能力的三个以上企业发出招标邀请书,至少要有三个企业参加投标,相关招投标材料报送镇招投标中心存档。
4.采用镇财政资金的项目且达到上述镇公开招标标准的、存在复杂技术难度或特殊要求的项目或同一工程项目招标连续流标2次以上的,经镇招投标中心审查提交镇党委(扩大)会研究通过,可由项目分管部门向有承担该项工程能力的三个以
上企业发出招标邀请书,至少要有三个企业参加投标,相关招投标材料报送镇招投标中心存档。
(二)镇级应急救灾项目,存在复杂技术难度或特殊要求、不适宜进行公开招标的项目,经镇招投标中心审查提交镇党委(扩大)会研究同意后,可采取邀请招标或直接指定等方式确定施工方(供货方);村级应急救灾项目,存在复杂技术难度或特殊要求、不适宜进行公开招标的项目,由村“两委”集体研究后,填报《晋江市村级应急、零星工程项目申请表》(附件6),报镇驻村干部、包村领导同意签字后实施(3日内完成),并及时将《晋江市村级应急、零星工程项目申请表》(附件6)在福建省基层小微权力监督平台、村务公开栏公示。
(三)按照本办法规定进入招投标中心招标的工程建设项目应委托具有相应资质的中介机构进行勘察、施工图设计、编制概算书,设计单位应确保项目建设不违反总体规划、道路规划、土地利用规划及村庄规划等规划要求。
三、职责分工
(一)招投标管理办公室职责:招投标管理办公室负责组织建设工程招投标活动,主要职责包括:
1.统一受理镇、村建设项目招投标的申请,协助指导项目业主制定招标文书;
2.借助各种媒介统一受理和发布各类招投标交易信息;
3.为招投标交易活动提供交易场所;
4.负责招标投标资料的审查;
5.指导、监督投标保证金的收取及退还;
6.协助项目业主公布中标候选人,发放中标通知书;
7.指导、监督招标人和中标人签订、履行合同,调解招投标活动中的交易纠纷;
8.对相关资料实行备案管理;
9.协助有关部门开展对招投标活动中违法违规违纪行为的调查处理。
10.完成领导交办的其他任务。
(二)业主单位职责:
1.业主单位负责项目建设各项前期准备和具体实施工作。招投标前,业主应做好项目立项等前期准备工作,委托有相应资质的中介机构进行施工设计、编制预算,必须进行项目评审的项目应按规定提交评审。
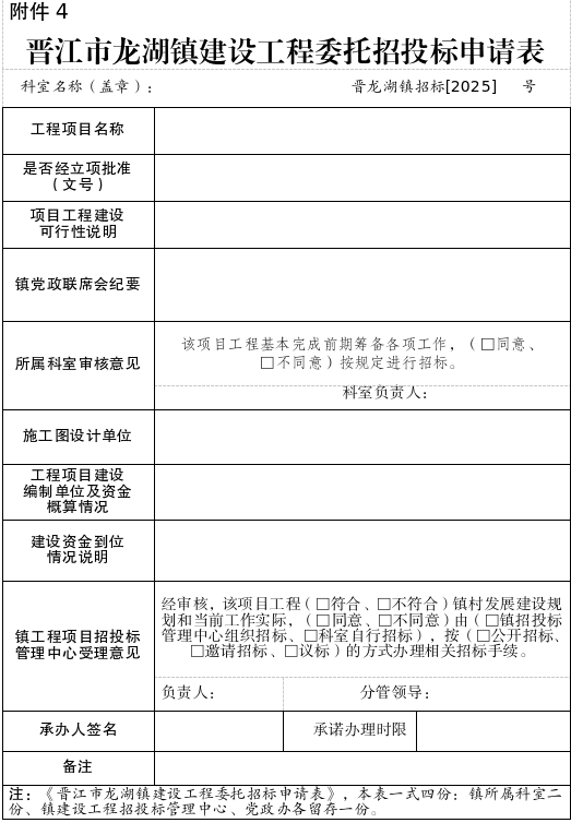
2.在各项手续完整后,填报《晋江市龙湖镇建设工程委托招投标申请表》,向招投标中心提出委托招投标申请。
3.在招投标申请经招投标管理办公室审核同意后,委托招标代理机构编制招标文书,确定招标方式、工程工期、工程金额、K值区间等内容。
(三)规划建设办公室职责:规划建设办公室负责提供工程建设有关业务咨询和指导服务,可根据业主单位委托,提供测量单位、设计单位、预算单位、招标代理单位等备选机构,由业主单位通过随机摇号方式确定中介机构。
(四)招标代理机构职责:招标代理机构在招投标中心的指导监督下,办理项目招投标具体事宜,协助准备招标资料、发布招标公告、编制招标文件、组织招标会、确定中标单位、进行中标公示等,整理全部招标资料提交招投标中心建立招投标档案。
四、工作规程
(一)工程建设项目招标由招标人(业主单位)向招投标中心提出委托招投标申请,填写《晋江市龙湖镇建设工程委托招投标申请表》,招投标中心要组织对相关内容和资料进行审核,经审核同意后,组织开展招投标工作。
(二)工程建设项目招标可采用下列方式:
1.公开招标。由招投标中心通过镇、村公告栏、晋江政务网等媒介发布招标公告,公开进行招投标。
2.邀请招标。存在复杂技术难度或特殊要求的项目,按相关规定审核同意后,由招标单位向有资质承担该项目的三个以上企业发出招标邀请书,并确保至少三个企业参加投标。
3.其它方式。工程勘察、设计、施工需采用特殊专利或专用技术的,在建工程追加的附属小型工程、原中标人仍具备承包能力的,涉及抢险救灾的,按相关规定审核同意后,可采取竞争性谈判、单一来源、询价等方式,进行采购。
(三)项目招标原则上采用随机摇取中标候选人确定中标单位方式进行。特殊项目需采取综合评分、最低价中标等办法的,需镇招投标管理中心报镇党委(扩大)会研究通过。
具体招标流程如下:
1.发布公告。通过公告栏、网络等方式发布招标公告,公告时间原则不得少于5个工作日。
2.报名。符合要求的潜在投标人可按规定到招标代理机构或网站报名并获取招标文件。
3.投标。投标人编制投标文件,按招标文件规定的截标时间和地点递交资格文件和投标承诺文件,缴纳投标保证金,并在招标文件规定的截止时间之前将投标文件送达指定地点。
4.开标。招标代理机构主持召开开标会议。招投标中心、人大等相关部门进行现场监督。开标全过程应当记录,并存档备查。
开标须现场核验投标人身份,未按规定时间和地点参加开标的,视为自行放弃投标。
5.评标。招投标管理中心对投标人的投标资格、承诺文件和投标文件的有效性进行评审,评审合格的进入公开随机摇取中标候选人的投标人名单。
6.确定中标价。
中标价按招标工程预算造价下降一定幅度确定,即中标总价=工程预算造价*(1—下浮系数K值)。K值由领导组成员在开标会议现场随机抽取产生。
一般情况下,K值的取值区间按下列规定执行:
(1)主体工程(含随主体发包的装饰装修、安装、室外主体等工程)8-12%;
(2)基础设施工程8-12% ;
(3)其他工程6-10% 。
7.摇取中标人。按提交投标文件的顺序,由投标人公开抽取、登记代表该投标人号码。招标人公开随机抽取其中三个号码。第一个号码对应的投标人为第三中标候选人,第二个号码对应的投标人为第二中标候选人,第三个号码对应的投标人为第一中标候选人,即中标人。
8.公示。招标人应在中标候选人确定后,将中标结果在发布招标公告的同一媒介上进行公示(不少于5个工作日)。公示期满无异议的,招标代理机构应在3日内向中标人发出中标通知书,同时报镇招投标中心备案。
9.签订合同。中标人应当在中标通知书发出5个工作日内,与招标人签订合同。
中标人无正当理由不与招标人订立合同,或者在签订合同时向招标人提出附加条件,或者不按照招标文件要求履行提交履约保证金等约定条款的,取消其中标资格,投标保证金不予退还,并按照中标顺序另行确定中标人。所有投标人均放弃中标的,应重新组织招标。
五、工作要求
(一)任何单位和个人不得以任何方式非法干涉招标投标活动,不得将依法必须进行招标的项目化整为零或者以其他任何方式规避招标。
(二)限额以下公开招标项目,采用简易评标法的,招标文件发出之日起至投标截止时间不少于10天。招标人对已发出的招标文件进行必要的澄清、修改的,应当在招标文件要求提交投标文件截止时间至少5天前发布。如果澄清、修改发布的时间距投标截止时间不足5天,应相应延长投标截止时间。
符合资格条件的投标人,均可按照招标公告要求向招投标中心确定的招标代理机构提出投标申请,任何单位和个人不得再设置条件限制潜在投标人。招标代理机构不得向任何单位或个人泄露任何投标人信息。
(三)投标人送达投标文件时,应同时向招标单位交纳投标保证金。投标保证金按不高于预算审核价的2%取整收取,最低不少于10000元,最高不超过150000元。
投标保证金由招标单位收取,原则上需采用现金或转账等方式将款项缴存招标单位银行账户。招投标中心根据投标保证金到账情况确认投标人资格。投标人不按招标文件要求提交投标保证金的,投标文件作废标处理。
未中标单位的投标保证金,由招标单位在5个工作日退还。中标单位的履约保证金应在收到中标通知书后5个工作日内缴纳到业主单位,履约保证金按合同金额的5%-10%收取。
(四)提交投标文件的投标人少于3个的,招标代理机构应依法重新组织招标。
(五)投标人在提交投标文件截止时间后,不得补充、修改、替代或者撤回其投标文件。投标人补充、修改、替代投标文件的,招标人不予接受;投标人撤回投标文件的,不予退还投标保证金。
(六)招标人不得从事下列行为:
1.以制定不合理的工期、质量目标等条件限制、排斥潜在投标人投标;
2.对潜在投标人提出与招标工程项目实际要求不符的过高资质等级和其他要求;
3.强制投标人组成联合体或者总分包关系共同投标;
4.以明示或者暗示的方式推荐意向中标人;
5.向他人透露已获得招标文件的潜在投标人的名称、数量,以及其他影响招标投标公平竞争的行为。
(七)投标人有以下行为之一的,不予退还投标保证金,撤销中标资格,情节严重的移送有权机关从严查处。
1.投标人之间相互约定抬高或压低投标报价;
2.投标人之间相互约定,在招标项目中分别以高、中、低价位报价;
3.投标人之间进行内部竞价,内定中标人,然后再参加投标;
4.两个或多个投标人的投标文件由同一人或同一单位人员编制;
5.投标人之间其他串通投标报价的行为。
(八)项目工程招标工作中,招投标双方存在串通投标等违规行为的,不予退还投标保证金,撤销其中标资格,并报有权机关对招投标双方相关人员作出相应处理。
(九)中标人无正当理由不能履行合同,或未按招标文件规定提交履约保证金的,投标保证金不予退还,招标人应按招标文件规定重新确定中标人。中标人放弃中标的,投标保证金不予退还;所有中标候选人均放弃中标的,应重新组织招标。
(十)涉及镇级项目工程增补的,业主单位要预先提出该项目工程增补计划,并预算工程量,经镇党委(扩大)会研究同意,送招投标中心审核备案;镇财政资金建设项目增补的还应符合相关部门的有关规定。
镇建设项目增补金额不超过原工程建设总承包款20%的,或该增补工程属不可分割的,经该项目工程建设领导组集体研究后,按原工程中标单价×增补工程量,或增补工程预算造价×(1-原工程下浮系数)确定增补工程金额,由原工程建设单位负责承包建设;增补工程金额超过原工程建设总承包款20%的,且可分割另行招投标的,要另行组织招投标。
(十一)涉及村级项目工程增补的,因政策调整、不可抗力、不可预见等因素,导致村级建设工程项目增补金额超过原建设工程总承包款20%或者3万元以上的,由村提出项目工程增补计划,并预算工程量,经“四议两公开”民主决策后实施。若增补工程属可分割的,要按本款规定另行组织招投标。属不可分割的,填报《晋江市村级建设工程项目增补申请表》(附件7),经镇驻村干部、包村领导同意签字后,报招投标中心审核同意后方可实施。
(十二)招投标中心应对招标项目建立完整招投标档案,招标项目招投标全过程的书面材料、记录应整理归档。档案内容一般应包括:招投标申请表、项目批准文件或证明、施工图纸及预算审核书、招标公告、招标文件、投标报名资料、资格审查记录、开标现场记录表、中标结果公示、中标通知书等。
六、法律责任
(一)违反本办法规定的行为,或者违反《中华人民共和国招标投标法》、《福建省招标投标条例》等法律、法规、规章有处罚规定的,按照其规定予以处罚。
(二)招标人、监理人员对中标人存在转包、违法分包、挂靠或项目经理等管理人员长期挂名、不到岗到位、任意更换等行为隐瞒不报的,由有权机关作出查处。构成犯罪的,依法移送司法机关追究法律责任。
(三)招投标中心和其他有关部门、单位工作人员,应做到客观公正、严守纪律、自觉抵制不正之风,做好保密工作。对在招标投标工作中存在玩忽职守、滥用职权、泄露秘密、徇私舞弊、索贿受贿等行为的,将依据党风廉政建设责任制和相关法律法规给予党纪政纪处分,并追究相关人员责任,情节严重构成犯罪的,移交司法机关追究法律责任。
(四)投标人和其他利害关系人认为招标投标活动不符合本办法规定的,有权向招标人提出异议或依法向市有权部门投诉。
七、附则
(一)本办法执行期间,如上级有关部门对镇村项目招投标方式或相关规定作出调整,依照上级相关文件规定执行。
(二)本办法由龙湖镇建设工程招投标管理办公室负责解释。
(三)本办法自2025年11月28日起试行,试行期暂定二年。
附件:1.龙湖镇建设工程招投标工作领导小组
2.龙湖镇建设工程招投标工作监督组
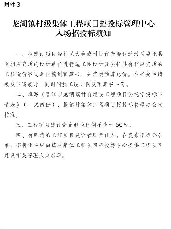
3.龙湖镇村级集体工程项目招投标管理中心入场
1.招投标须知
4.晋江市龙湖镇建设工程委托招标申请表
5.晋江市村级建设工程项目申请(备案)表







扫一扫在手机上查看当前页面


闽公网安备:35058202000114号
晋江政务
闽政通APP
