- 索 引 号:qz06907-2420-2025-00051
- 备注/文号:晋陈规〔2025〕2号
- 发布机构:晋江市陈埭镇人民政府
- 公文生成日期:2025-12-03
晋江市陈埭镇人民政府关于印发陈埭镇村级建设工程项目管理实施细则的通知
时间:2025-12-03 10:01
各工作点、村(社区),规建办、农办、村财代理中心:
《陈埭镇村级建设工程项目管理实施细则》已经研究通过,现印发给你们,请务必抓好贯彻落实。
晋江市陈埭镇人民政府
2025年12月3日
陈埭镇村级建设工程项目管理实施细则
一、总则
(一)为加强对村级建设工程项目的监督管理,进一步规范村级建设工程项目行为,保障资金安全和工程质量,助力乡村振兴,根据《中华人民共和国村民委员会组织法》《中华人民共和国招标投标法》《中华人民共和国招标投标法实施条例》《福建省村集体财务管理条例》等相关法律法规规定及《晋江市村级建设工程项目管理规定》,制定本规定。
(二)本规定所称村级建设工程项目,是指村集体(含村〈居〉委会,下同)为业主,以集体自有资金、上级划拨的专项资金及企业或个人出资赞助、捐赠等为资金来源的村级建设工程项目。
(三)本规定所称村级建设工程项目包括工程以及与建设工程有关的货物、服务。
所称工程是指建设工程项目,包括建筑物和构筑物的新建、改建、扩建及其相关的装修、拆除、修缮等。
所称与建设工程有关的货物,是指构成工程不可分割的组成部分,且为实现工程基本功能所必需的设备、材料等。实行单独采购,按照晋江市农村产权流转交易相关规定执行。
所称与建设工程有关的服务,是指为完成工程所需的勘察、设计、监理等服务。实行单独采购的其他服务,按照晋江市农村产权流转交易相关规定执行。
(四)独立核算的自然村、村民小组、经济实体的建设工程管理参照本规定执行。
二、组织架构和工作职责
(一)村级建设工程项目实行“市级指导监督,镇级组织管理,村级具体实施”的管理体制。
(二)领导小组
为加强对陈埭镇村级建设工程的管理和组织领导,成立以镇主要领导为组长,分管建设副镇长为常务副组长,分管农村副镇长、各工作点点长、各村(社区)包村领导为副组长,规建办、农办、村财代理中心等科室负责人及各村(社区)驻村干部、村主干为成员的领导小组,负责陈埭镇村级建设工程的统筹、监督、指导和协调工作。
(三)村级建设工程项目招投标管理中心
设立“村级建设工程项目招投标管理中心”,依托规建办、村财代理中心等职能科室,指定专人负责开展日常管理工作。对涉及需公开招标的村级建设工程项目,负责做好以下工作:
1.借助相关媒介统一受理和发布各类招投标交易信息,协助指导项目建设单位制定招标文书;
2.为村级建设工程项目招投标交易活动提供交易场所,为招投标交易各方提供信息、咨询服务,组织招投标交易活动;
3.负责招标投标申请资料的审查;
4.监督建设单位招标活动、招标代理单位受理项目招投标的报名登记,指导、监督投标保证金的收取及退还;
5.协助项目建设单位公布中标候选人,招标代理单位发放中标通知书;
6.指导、监督招标人和中标人签订、履行承(发)包合同,调解招投标活动中的交易纠纷;
7.对招投标的所有资料实行备案管理。建设项目招标投标过程中,对招标项目建立完整招标投标档案,招标项目招投标全过程的书面材料、记录均应整理归档;
8.协助有关部门开展对招投标活动中违法违规违纪行为的调查处理;
9.对符合《必须招标的工程项目规定》的依法必须招标工程项目,指导进入市公共资源交易中心(市建设工程招标投标中心)依法进行公开招标。
(四)工作点、村(社区)
各村(社区)负责对本村(社区)辖区内村级建设工程项目实行民主决策和全过程公开,负责制定村级建设工程项目方案,筹措建设项目资金,协调建设工程环境,承担建设项目现场安全、质量、进度的监督管理,负责建设项目竣工后的维护管理。
三、民主决策
(一)实行民主决策。村集体应按照年初决议、年中调整、年末通报的流程,对年度拟开展的村级建设工程项目以“四议两公开”方式进行民主决策。具体规定如下:
1.年初决议
村集体应提前拟定年度村级建设工程项目计划,明确具体建设项目、建设规模、总投资估算、资金来源与筹资方式等内容,并以“四议两公开”方式对拟开展项目进行民主决策。
2.年中调整
村集体应将年度内新增计划外非应急项目、工程增补导致合同价超过招标控制价或3万元以上的村级建设工程项目进行补充,以“四议两公开”方式进行民主决策。
3.年末通报
村集体应对本年度完工和在建项目进行分类整理,形成村级建设工程项目执行情况清单,在党员大会和?村民代表会议上进行通报。
四、管理措施
(一)准备阶段
1.项目可行性审核
村级建设工程项目实施前要与国土空间规划、村庄规划衔接,需符合生态保护红线、永久基本农田、各类自然保护地、河道管理范围线、生态公益林管理、湿地等管控要求,履行用地等手续时,镇国土所等相关科室应进行指导和协助办理。
2.前期决议
村级建设工程项目实施前,由村(社区)“两委”集体研究,明确村级建设工程项目设计及预算等相关事项,并启动各项前期工作。小型维修、临时设施搭建、简易景观与绿化工程等不涉及结构安全或消防项目,初步预算10万元以下的,可由专业人员出具简易设计图纸或套用专用图集代替有资质设计单位出具的施工图;3万元以下的,可根据市场行情出具工程量清单代替造价单位出具的预算书。
3.项目报备
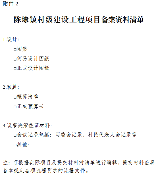
对于所有非应急村级建设工程项目,村集体均应填写《陈埭镇村级建设工程项目申请表》(附件1)、《陈埭镇村级建设工程项目备案资料清单》(附件2),报镇村级建设工程招投标中心备案。
4.预算审核
村级建设工程项目初步预算在5万元(含)以上的,需由村级建设工程招投标中心委托造价咨询单位(不得与预算编制单位为同一单位)进行预算审核(审核费用由镇财政承担),把控项目预算合理性,并在《陈埭镇村级建设工程项目申请表》(附件1)上签署意见。
5.事前公示
村级建设工程项目完成申请(备案)后,应在福建省基层小微权力监督平台、村务公开栏公开公示。公示内容应包括民主决策会议记录、《陈埭镇村级建设工程项目申请表》(附件1)等,时间不少于3日。
(二)实施阶段
1.确定施工方
(1)单项工程预算审核在30万元以下的,可通过询价、邀标、竞争性谈判、竞争性磋商、简易招投标(具体流程详见附件3)、公开招投标等任意一种方式确定有资质的施工方,由村(社区)自行组织招投标。
(2)单项工程预算审核在30万元(含)以上50万元以下的,应采用简易招投标或公开招投标方式,报镇村级建设工程招投标中心审核后,由镇招投标中心组织招投标。
(3)单项工程预算审核在50万元(含)以上的,应采用公开招投标方式,报镇村级建设工程招投标中心审核后,由镇招投标中心组织招投标,并实行第三方监理。
2.合同签订及备案
项目完成申请(备案)后,村(社区)应按照确定的招标方式确定施工方,并在福建省基层小微权力监督平台、村务公开栏公开公示(附件4),公示时间不少于3日。公示无异议的,村(社区)与中标人应当在5个工作日内签订合同,办理履约手续。单项工程预算审核在30万元以下的项目,村(社区)还应报镇村级建设工程招投标中心进行合同备案(附件5)。
3.组织施工
项目由村(社区)主干总负责,并指定一名村(社区)干部作为项目建设单位代表具体负责施工过程中现场监督管理,鼓励村(社区)发动党员代表、村民代表、热心村民等共同参与工程监督管理,把好工程安全关、质量关。拨付进度款时,原则上不得超过当月合格工程量的85%。首次拨付工程款时,村财代理中心应将合同备案表(附件5)作为支付申请重要材料进行审查。
4.过程监管
村(社区)要督促施工单位严格按照设计图纸规范施工。隐蔽工程由村(社区)现场建设单位代表验收后方可进行后续施工。施工过程中,因设计方案存在缺陷的,村(社区)应组织设计、施工、监理、勘察等相关单位进行论证,并按以下办法进行设计变更:
(1)设计变更导致工程造价超过招标控制价或超出合同价3万元以上的,由村(社区)经“四议两公开”后,填写《陈埭镇村级建设工程项目增补申请表》(附件6),提交镇村级建设工程招投标中心审核同意后方能组织设计变更并实施;
(2)设计变更引发工程造价增加,但未超过招标控制价且未超出合同价3万元(含)的,由村(社区)两委会集体研究决策后,按程序进行设计变更并组织实施。
(三)验收阶段
1.竣工验收
村级建设工程项目完工后,村集体应及时组织村(社区)“两委”成员、驻村干部、施工单位负责人、设计单位、监理单位、地质勘察等参建单位进行竣工验收,填写《陈埭镇村级建设工程项目竣工验收报告单》(附件7)。
2.工程结算
村(社区)在村级建设工程项目验收合格后,应按以下方式组织对项目进行结算。
(1)合同造价30万(不含)以下且未发生设计变更的村级建设工程项目,由村(社区)自行组织结算;
(2)合同造价30万(不含)以下,但过程中发生设计变更的村级建设工程项目,以及合同造价30万(含)以上的村级建设项目,村(社区)应将把关确认后的竣工图、工程结算书、验收报告等相关材料报送至镇村级建设工程招投标中心,由镇村级建设工程招投标中心委托第三方有资质的造价咨询单位进行工程结算审核,审核结论经村(社区)、施工单位共同确认,确认后的工程结算造价作为工程款支付的依据。结算审核费用由村(社区)承担。
村(社区)在拨付工程结算款时,应对项目结算情况进行从严把关,严禁超合同约定比例支付结算款。村财代理中心应对村(社区)提出的结算款支付申请进行审查,重点查验工程验收、结算审核情况。
3.实施结果公开
在福建省基层小微权力监督平台、村务公开栏公开公示。公示内容:施工(承建)合同、《陈埭镇村级建设工程项目竣工验收报告单》(附件7)、竣工结算书,时间不少于3日。
4.归档管理
村(社区)应及时建立村级建设工程项目全流程完整档案并留存,确保一项目一档案。同时,应备份一份交由镇村级建设工程招投标中心归档。档案内容包括但不限于:项目申请材料、公开公示情况、项目备案证明、可研报告、项目招标全过程的书面材料、施工(承建)合同、施工图纸、施工全过程材料、项目竣工验收及支付结算材料等。
五、特殊情形管理
对抢险救灾、安全隐患整治、突发事件处置等应急工程,以及金额在1万元以下的村级零星工程项目,由村(社区)“两委”集体研究后,可以采取直接指定方式确定施工方,并填报《陈埭镇村级应急、零星工程项目申请表》(附件8),报驻村干部、包村领导或点长同意后实施,并及时在福建省基层小微权力监督平台、村务公开栏公示。村级应急、零星工程完工后,按管理措施中验收阶段步骤执行。
六、工作要求及责任追究
(一)村(社区)作为村级建设工程项目的实施主体,应加强业务学习,严格落实有关要求,要严守纪律红线,防范项目管理、实施等环节的廉政风险。村级建设工程招投标中心、村财代理中心、工作点要履行好监督、指导职责,强化部门联动,实现工程项目事前、事中、事后的全过程监管,避免产生监管盲区。
(二)镇、村相关工作人员在村级建设工程项目管理中存在失职渎职、滥用职权、徇私舞弊等行为,由纪检监察部门依法予以查处;构成犯罪的,依法追究刑事责任。
(三)村(社区)应抓好对项目施工质量、安全、进度、成本等日常管理,在村级建设工程项目开工建设前,组织对监督村级建设工程项目实施的工作人员、施工单位负责人进行安全教育,在项目建设现场张贴安全建设宣传书等,落实安全责任。
(四)村(社区)擅自变更村级建设工程项目内容、违规招投标、不按规定组织竣工验收等行为,由镇村级建设工程招投标中心责令限期改正,情节严重的,提请纪检监察部门依法依规对相关责任人给予党纪政纪处分。
七、其他事项
(一)本实施细则由镇村级建设工程招投标中心具体负责解释。
(二)本实施细则自2025年12月1日起施行。
附件:1.陈埭镇村级建设工程项目申请表
2.陈埭镇村级建设工程项目备案资料清单
3.简易招投标具体流程
4.中标结果公示表
5.施工合同备案表
6.陈埭镇村级建设工程项目增补申请表
7.陈埭镇村级建设工程项目竣工验收报告单
8.陈埭镇村级应急、零星工程项目申请表








晋江市陈埭镇人民政府 2025年12月3日印发
扫一扫在手机上查看当前页面
相关解读
文字解读
图片解读
视频解读
访谈解读
媒体报道


闽公网安备:35058202000114号
晋江政务
闽政通APP
