晋政灵〔2022〕102号
晋江市人民政府灵源街道办事处关于
印发《灵源街道小布林社区防汛防台
风应急预案》的通知
小布林社区、有关单位:
为切实做好防汛抗灾工作,按照上级要求,结合我街道实际,制订《灵源街道小布林社区防汛防台风应急预案》,现印发给你们,请认真贯彻执行。
晋江市人民政府灵源街道办事处
2022年10月31日
灵源街道小布林社区防汛防台风应急预案
一、概况
小布林社区地处东至永和镇,北至林格社区,南大山后社区,西至大布林社区,面积大约0.42平方公里,共有3个居民小组,331户1339人;本社区共有外来人口1044人,已全部纳入本预案管理。
二、防范重点
(一)人员安全防御任务
经摸排,我社区居住在易致灾区域建档立卡群众2户4人,其中受地质灾害危及的有0户0人、受高陡边坡危及的有0户0人,居住在低洼地带0户0人、危旧房屋2户2人。
(二)主要易发灾害点及重点防御部位
1.易受滑坡或泥石流等地质灾害的:无。
2.旧危房遇强降雨容易发生倒塌的:恒泰路58号;恒泰路80号。
3.位于水库下游,易受水库险情危及的:无。
4.位于河道附近,易受河道洪水危及的:无。
5.低洼区易受涝水危及的:无。
6.水利工程:坑园山塘。
三、组织机构与职责分工
(一)组织指挥机构
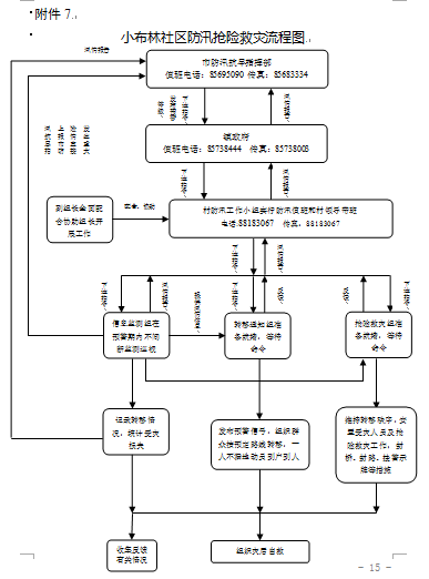
组建社区防汛工作小组,负责辖区内防汛防台、抢险救灾总体工作,协调涉及本社区防汛抢险救灾行动。组长由社区党总支书记担任,副组长一般由社区居委会副主任担任。社区防汛工作小组下设信息监测组、转移通知组和抢险救灾组3个二级工作组(详见附件1)。办公场所设在社区居委会。
(二)职责和分工
组长:全面负责本社区台风、暴雨、洪涝灾害防御工作的组织与指挥。
副组长:配合组长开展本社区防汛抢险救灾工作。
信息监测组:由2名以上组员组成,负责接收上级政府台风、暴雨预警信息,负责雨量、水位、地质灾害和旧危房等监测,为其他工作小组及上级实时提供监测信息;转移群众时,及时统计转移情况,并向上级汇报;台风、暴雨及其次生灾害过后,统计受灾损失情况,并向上级汇报。
转移通知组:由2名以上组员组成,负责按照社区防汛工作小组组长的命令,发布预警信号,组织危险区域群众按预定路线转移,一人不漏地动员到户到人。
抢险救灾组:主要以居民小组长青壮居民组成,设置至少1名卫生员,组员人数不小于5人,必要时动员居民配合。在紧急情况下,各抢险队员自备电筒、雨衣等工具,听从命令有序进行抢险救灾工作,必要时配合转移通知组转移安置受灾人员。
四、预防准备
(一)风险管理。按照责任网格划分,由驻社区干部、防汛工作小组、网格工作人员、山塘巡查责任人、地质灾害群测群防员负责责任片区水利工程、高陡边坡、危旧房屋、排水设施、低洼地带、景区非景区景点等防汛风险点及潜在风险区域的日常监测与应急巡查。
(二)宣传演练。每年,由防汛工作小组统一安排,组织危险区域建档立卡群众自主转移避险演练、社区防汛应急演练等。非汛期广泛通过广播、标语、宣传栏等各种形式宣传台风、暴雨防御的基本知识,增强居民群众防灾减灾意识和自救互救能力。
(三)物资队伍。社区防汛救灾物资仓库储备一定数量的安全防护、应急救援、抢险装备等物资,并有专人负责保管。组建社区应急队伍,承担辖区防汛防台风期间突发险情先期处置、抢险救援工作。
五、应急行动
(一)人员到位:接到街道政府灾害天气预报时,实行防汛值班和社区领导带班制度;接到街道防指应对突发暴雨、强对流天气的风险预警以及上级防指启动防台风(暴雨)应急响应时,街道驻村干部迅速到社区,社区防汛工作小组立即组织开展防汛巡查和信息监测,社区值班室通知社区防汛工作小组成员回社区待命,不得外出。当社区防汛工作小组成员接到集合命令时,应在10分钟内赶到指定地点。
(二)安全预警:根据紧急程度,分别或同时采用“村村响”广播、电话、手机短信、微信、铜锣、吹哨子等方式将台风、暴雨和可能出现灾情等汛情信息及时通知居民群众;特急情况或电源、通讯中断时,由转移通知组和驻村干部、包片两委、网格长入户通知易发灾害点村民,尤其是夜间可能发生相关灾害时,要保证预警信息传递的可靠性,做到不漏一户,不漏一人。
(三)抢险组织:接到巡查人员或居民发现灾情苗头的报告后,社区防汛工作小组迅速召集抢险救灾组人员到灾害点开展抢险救灾,避免险情扩大;组织专业人员修建临时道路、搭设临时供电线路,快速修复损坏公路和供配电设备,及时恢复交通和正常供电。
六、转移避险
(一)转移避险条件
(1)前期已出现明显强降雨过程,预报未来12小时有50毫米以上,社区防汛工作小组成员全部待命,转移通知组告知受影响的危险区域群众提前做好转移准备。
(2)前期已出现明显强降雨过程,预报未来6小时有50毫米以上,受影响的危险区域老弱妇幼、行动不便人员必须提前转移。
(3)当预测或实测江河洪水位超过保证水位或达到堤顶,受影响的危险区域人员须提前转移。
(4)当出现以下情形,受影响的危险区域人员必须立即转移:
①前期已出现明显强降雨过程,预报未来2小时有1小时50毫米以上;
②前期累积雨量已超过100毫米,预报未来2小时有1小时30毫米以上;
③城区内涝达到转移避险条件;
(5)当接到上级防指下达转移避险指令,立即组织群众转移。
(二)避险安置措施
(1)转移工作由转移通知组通知,采取社区、组干部包片负责,抢险救灾组配合的办法,统一指挥,统一转移。
(2)本着就近、安全的原则进行安排,先人员后财产,先老弱病残人员后一般人员,将受灾村民转移至指定的安置点。转移通知组和抢险救灾组必须最后撤离灾害发生区,并有权对不服从转移命令的人员采取强制转移措施。风雨影响消失后,确认其住房安全后才能允许群众搬回。
(3)制作危险区域建档立群众明白卡(卡内包含易受灾人员情况及转移安置信息表及转移安置路线图),将转移路线、安置地点、责任人等有关信息发放到每户。制作标识牌,标明安全区、危险区、转移路线、安置地点等。
(4)我社区居民接到转移信号后,必须迅速按预定路线转移。汛前拟定好转移路线,汛期防汛工作小组指派人员经常检查转移路线是否出现异常,如有异常,则及时修补或改变路线,以免在转移路上出现险情。
(5)转移过程中,原制定的交通、通讯线路中断时,抢险救灾组要及时开展抢修或选择其他安全的路线,把群众转移到安全的地方。
(三)避灾安置点
确定小布林社区居委会为避灾安置点,安置点准备必要的各种生活物资,同时通知全体居民,确保家喻户晓。
七、灾后自救
防汛工作组组织居民开展恢复生活、生产、安置、卫生防疫、水毁抢修等灾后自救工作,并及时补充防汛抢险物质。
八、灾情上报
由信息监测组负责收集受灾情况和抢险救灾典型事迹,并及时上报街道政府。
附件:1.小布林社区防汛工作小组成员及分工表
2.小布林社区抢险队伍组成
3.小布林社区防汛防台网格责任人名单
4.小布林社区危险区转移对象避险明白卡
5.小布林社区抢险物资储备信息表
6.小布林社区易受灾人员转移路线图
7.小布林社区防汛抢险救灾流程图





