晋政灵〔2020〕84号
晋江市人民政府灵源街道办事处
关于印发《灵源街道大布林社区
山洪灾害防治预案》的通知
各社区居委会、有关单位:
《灵源街道大布林社区山洪灾害防治预案》,已研究通过,现印发给你们,请认真遵照执行。
晋江市人民政府灵源街道办事处
2020年7月22日
(此件主动公开)
晋江市灵源街道大布林社区山洪灾害防治预案
一、概况
大布林社区位于灵源街道东南方,全社区总土地面积1.1平方公里。辖区内共有2座山,即霞菇山、黑麒麟山。全社区共有297户1138人,人均年收入1.2500万元。
二、山洪灾害易受灾点及人员情况
1、易受滑坡或泥石流等地质灾害的:无。
2、旧危房遇强降雨容易发生倒塌的:2户4人。
3、位于水库下游,易受水库险情危及的:无。
4、位于河道附近,易受河道洪水危及的:无。
5、低洼区易受涝水危及的:无。
三、防汛抗洪抢险救灾组织机构及职责分工
1、组织指挥机构
为了建立社区防汛快速反应机制,组织和领导山洪灾害防御工作,成立社区防汛指挥机构,领导和组织山洪灾害防御工作,其机构设在社区居委会,主要由街道挂点领导、驻社区干部。总指挥由社区主任担任,副总指挥由社区副主任担任。机构下设信息监测组、转移通知组和应急抢险组,工作组组长及组员可由社区居委会挑选担任(详见附表1)。
2、职责和分工
总指挥:全面负责本社区山洪灾害防御工作的组织与指挥。
副总指挥:配合总指挥开展本社区山洪灾害防御工作。
信息监测组:组员人数不少于2人,接收上级政府山洪预警信息,负责雨量、水位、滑坡、泥石流和旧危房等监测,为其他工作小组及上级实时提供监测信息;转移群众时,及时统计转移情况,并向上级汇报;山洪灾害过后,统计受灾损失情况,并向上级汇报。
转移通知组:组员人数不少于2人,负责按照总指挥的命令,发布预警信号,组织群众按预定路线转移,一人不漏地动员到户到人。
应急抢险组:主要以居民小组长和壮、青年居民组成,且必须设置至少1名卫生员,组员人数不少于10人,必要时可动员其余社区组长等人员配合。在紧急情况下,各抢险队员配备电筒、雨衣等工具,听从命令进行有序的进行抢险救灾工作,必要时配合转移通知组转移安置受灾人员。
四、监测预警
1、值班带班及信息监测
进入汛期,防汛指挥机构指定专人驻社区负责值守,在接到街道办事处灾害性天气预报(暴雨以上降水)后,总指挥、副总指挥应24小时带班,并安排信息监测组在预警期内二十四小时连续监测当地降雨、水情、洪涝灾情,巡视与社区相关水库(山塘)、河道等工程安全情况,并将各有关信息反馈给总指挥及街道办事处(详见附表2)。如遇大体积滑坡等重大山洪灾害可直接报告市防汛办,由市防指统一指挥。
2、预警指标
①临界雨量
临界雨量的预警指标可分为:警戒雨量(准备转移)、危险雨量(立即转移)。
警戒雨量(准备转移)
所谓警戒雨量是指发生山洪灾害可能性较大,必须提前做好转移准备的雨量。本次设计是根据晋江市历史资料和防汛经验,初步确定不同降雨时段所对应的警戒雨量(准备转移),该指标在今后实际运用中逐步修订完善。
危险雨量(立即转移)
所谓危险雨量是指发生山洪灾害可能性极大,必须立即转移的雨量。根据晋江市历史资料和防汛经验,初步确定不同降雨时段所对应的危险雨量(立即转移),该指标在今后实际运用中逐步修订完善。
②临界水位
临界水位的预警指标可分为:警戒水位(准备转移)、保证水位或危险水位(立即转移),该指标在今后实际运用中逐步修订完善。
③预警指标
预警指标表
|
指标分类
预警分类
|
雨量指标
|
水位指标
|
|
警戒雨量/水位(准备转移)
|
P1h=20mm
P3h=40mm
P6h=60mm
P12h=80mm
P24h=100mm
|
当溪河水位达10年一遇洪水线或河道水位站水位达警戒水位且有继续上升趋势时的水位。
|
|
危险雨量/水位(立即转移)
|
P1h=40mm
P3h=60mm
P6h=80mm
P12h=100mm
P24h=140mm
|
当溪河水位达20年一遇洪水位或河道水位站水位达保证水位且有继续上升趋势时的水位。
|
注:此表为一般标准,实际可根据巡视情况发布相关预警。
3、预警发布
社区防汛指挥机构根据信息监测组提供的信息,当达到预警指标时(或接到上级预警命令时),由总指挥下命转移通知组及时发布相应预警信号,并由信息监测组及时向上级防汛指挥机构报告当地相关情况。报警信号一般为锣、口哨、警报器等。警报信号的设置因地而异,一般警报信号设置为:断续鸣声,表示险情可能出现,全区动员,提高警惕,指挥人员到位,相关工作组做好一切准备;连续鸣声,表示险情出现,立即按预定路线有次序地转移至安全区并进行抢险救灾工作。
五、转移安置
1、转移原则和方法
转移工作由转移通知组通知,采取社区、组干部包片负责,抢险救灾组配合的办法,统一指挥,统一转移。
本着就近、安全的原则进行安排,先人员后财产,先老弱病残人员后一般人员,对受灾居民转移至指定的安置点。转移通知组和抢险救灾组必须最后离开山洪灾害发生区,并有权对不服从转移命令的人员采取强制转移措施。雨停后,确认其住房安全后才能允许群众搬回。
制作好山洪灾害防治工作明白卡(卡内必须包含易受灾人员情况及转移安置信息表及转移安置路线图),将转移路线、转移信号、安置地点、责任人等有关信息发放到每户。另外各社区还要制作标识牌,标明安全区、危险区、转移路线、安置地点等。如果在转移的过程中,原制定的交通、通讯线路中断时,抢险救灾组要采取及时抢修或选择其他安全的路线,把群众转移到安全的地方。
2、避灾安置点
避灾安置点一般安排在社区居委会、小学学校或采用框架结构建造的群众家中,每年汛前由防汛指挥机构组织选择,并在安置点准备必要的各种生活物资,同时通知全体居民,确保家喻户晓(详见附表3)。
3、转移路线
社区居民接到转移信号后,必须迅速按预定路线转移。各角落在汛前拟定好转移路线,汛期抢险救灾组必须指派组员经常检查线路上是否出现异常,如有异常,则及时修补或改变路线,以免在转移路上出现险情。转移路线避开跨河、跨溪或易滑坡地带(详见附图2)。
六、抢险救灾
1、抢险救灾准备
非汛期通过广播、标语、会议等各种形式向群众宣传山洪灾害防御的基本知识,增强人民群众防灾意识。社区领导小组应储备一定数量的电筒、雨衣、铁锹、洋镐、救生器材等防汛抢险物资,并由总指挥指派相应的保管人员,抢险救灾物资储存情况见附表4。
2、抢险救灾
抢险救灾组对出现险情的工程,组织有效有序的抢险工作,避免险情的进一步扩大;抢险救灾组和转移通知组对紧急转移的人员做好临时安置和防疫工作,并由信息监测组将社区转移安置人员情况和受灾统计情况汇总上报上级政府;抢险救灾组组织专业人员修建临时道路、搭设临时供电线路,快速修复损坏公路和供配电设备,及时恢复交通和正常供电。
七、灾后自救
防汛工作组组织居民开展恢复生活、生产、安置、卫生防疫、水、电毁抢修等灾后自救工作,并及时补充防汛抢险物质。
八、灾情上报
由信息监测组负责收集受灾情况和抢险救灾典型事迹,并及时上报上级政府。
九、宣传培训演练
每年汛前,由防汛工作组统一安排,举办山洪灾害防御知识的宣传与培训,并组织相关人员参加防汛抗洪抢险救灾演练。
附表1:大布林社区山洪灾害防御领导小组成员及分工表
附表2:大布林社区山洪灾害防御监测及信号发送员名单
附表3:大布林社区易受灾人员转移安置信息表
附表4:大布林社区抢险物资储备信息表
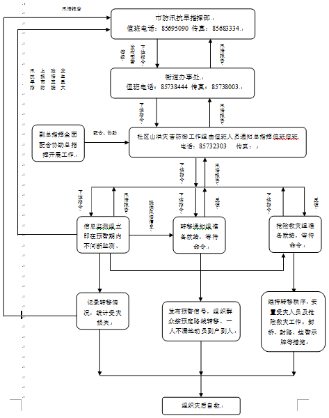
附图1:大布林社区防汛抢险救灾流程图
附图2:大布林社区易受灾人员转移路线图
附表1
大布林社区山洪灾害防御领导小组成员及分工表
|
|
姓名
|
手机
|
职责及分工
|
|
总指挥
|
李长庆
|
13506055558
|
组织指挥,部署全面工作
|
|
副总指挥
|
许阿山
|
13400805559
|
协助总指挥做好山洪灾害防御工作
|
|
信息监测组组长
|
许玉杯
|
13505959604
|
组员2人,负责接收上级信息,同时将雨量,水库水位监测信息上报上级及总指挥;及时统计转移情况,灾后统计受灾损失情况
|
|
转移通知组组长
|
李幸通
|
13959843367
|
组员2人,负责传递预警信息,及时通知并组织群众转移
|
|
应急抢险组组长
|
李清源
|
13599992958
|
组员10人,主要为居民小组长和壮、青年居民组成,且配备1名卫生员,主要负责水库抢险工作,必要时协助其他小组
|
附表2
大布林社区山洪灾害防御监测及信号发送员名单
|
|
姓名
|
手机
|
备注
|
|
降雨量监测
|
吴秋芬
|
13905989877
|
|
|
水位监测
|
许江程
|
13625962891
|
|
|
工程险情监测
|
许天力
|
13859750830
|
|
|
泥石流监测
|
李承达
|
13505029088
|
|
|
滑坡监测
|
许启明
|
13905965064
|
|
|
转移信号发送员
|
许文献
|
13506026456
|
|
注:本表人员需报送镇(街道)、市防汛办备查
附表3
大布林社区易受灾人员转移安置信息表
|
位置
|
户数
|
人数
|
转移信号
|
转移通知负责人
|
负责人
联系电话
|
转移安置点
|
|
大布林
|
2
|
4
|
手机通知或入户通知
|
李金晶
|
13599248361
|
居委会
|
|
许江程
|
13625962891
|
居委会
|
注:此表转移信号指立即转移预警信号,转移安置点根据已经确定的安置点就近选择填写
附表4
大布林社区抢险物资储备信息表
|
物质名称
|
单位
|
数量
|
保管员
|
联系电话
|
储存地点
|
|
手电筒
|
把
|
15
|
许阿山
|
13400805559
|
大布林居委会
|
|
锄头
|
把
|
10
|
许阿山
|
13400805559
|
大布林居委会
|
|
铁锹
|
把
|
20
|
许阿山
|
13400805559
|
大布林居委会
|
|
土箕
|
担
|
32
|
许阿山
|
13400805559
|
大布林居委会
|
|
雨鞋
|
双
|
15
|
许阿山
|
13400805559
|
大布林居委会
|
|
雨衣
|
件
|
15
|
许阿山
|
13400805559
|
大布林居委会
|
|
铜锣
|
付
|
1
|
许阿山
|
13400805559
|
大布林居委会
|
附图1
大布林社区防汛抢险救灾流程图

附图2
大布林社区易受灾人员转移路线图
