- 索 引 号:QZ06101-1510-2023-00221
- 备注/文号:晋政文〔2023〕72号
- 发布机构:晋江市人民政府
- 公文生成日期:2023-05-17
晋政文〔2023〕72号
晋江市人民政府关于福厦高速公路晋江至
石狮支线(彭田连接线)工程建设项目
国有土地上房屋征收的决定
永和、龙湖镇人民政府,市有关单位:
因公共利益需要,根据《国有土地上房屋征收与补偿条例》(国务院第590号令)、《福建省实施<国有土地上房屋征收与补偿条例>办法》(省政府第138号令)等有关规定,经研究,决定对福厦高速公路晋江至石狮支线(彭田连接线)工程(包含主体工程及配套工程)建设项目范围内国有土地上的房屋及其附属物实施征收,征收范围内国有土地使用权同时收回。有关事项如下:
一、征收范围
涉及龙湖镇秀山村、新丰村、后溪村、内坑村,永和镇旦厝村、福田村、玉溪村、割山村、永和村。具体以附件1《福厦高速公路晋江至石狮支线(彭田连接线)工程建设项目龙湖镇征迁红线范围图》、附件2《福厦高速公路晋江至石狮支线(彭田连接线)工程建设项目永和镇征迁红线范围图》为准。
二、房屋征收部门
房屋征收部门为晋江市自然资源局。
三、房屋征收实施单位
房屋征收实施单位为福厦高速公路晋江至石狮支线(彭田连接线)工程建设领导小组。
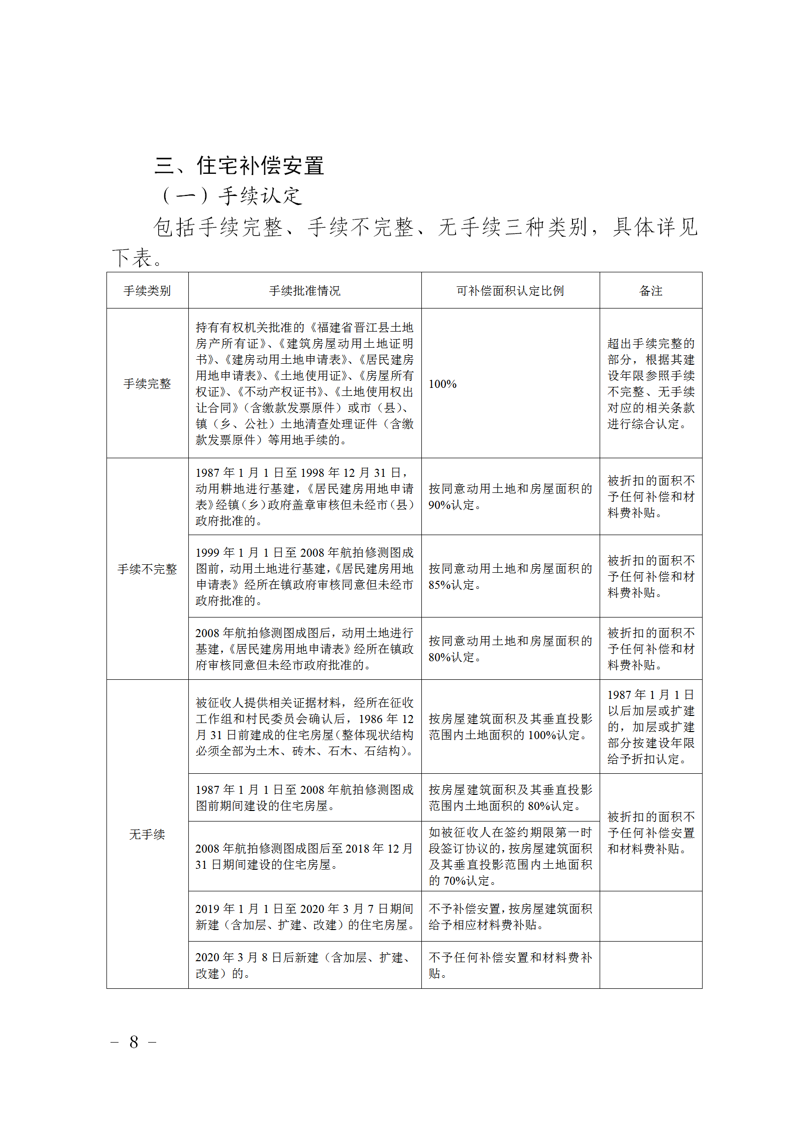
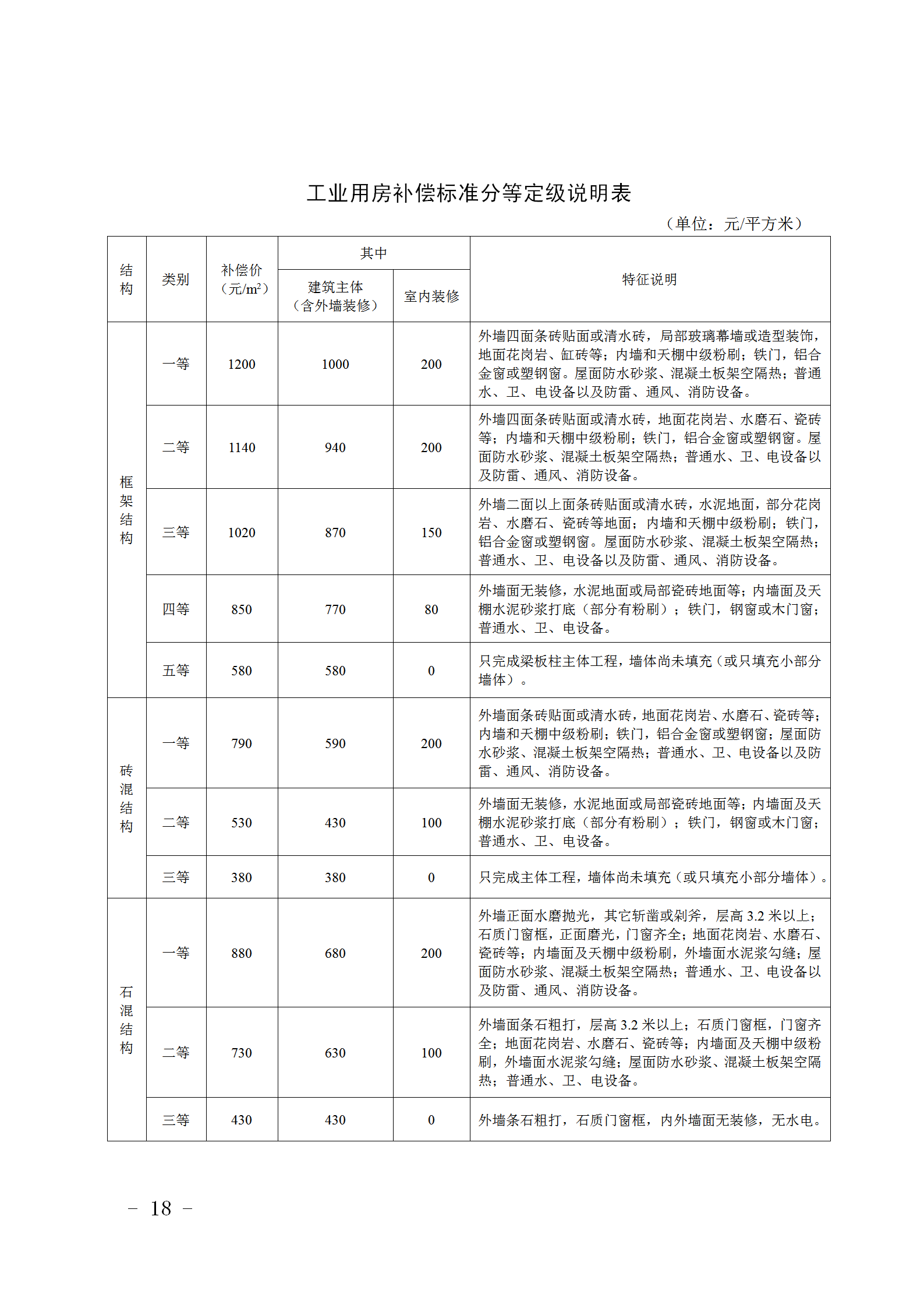
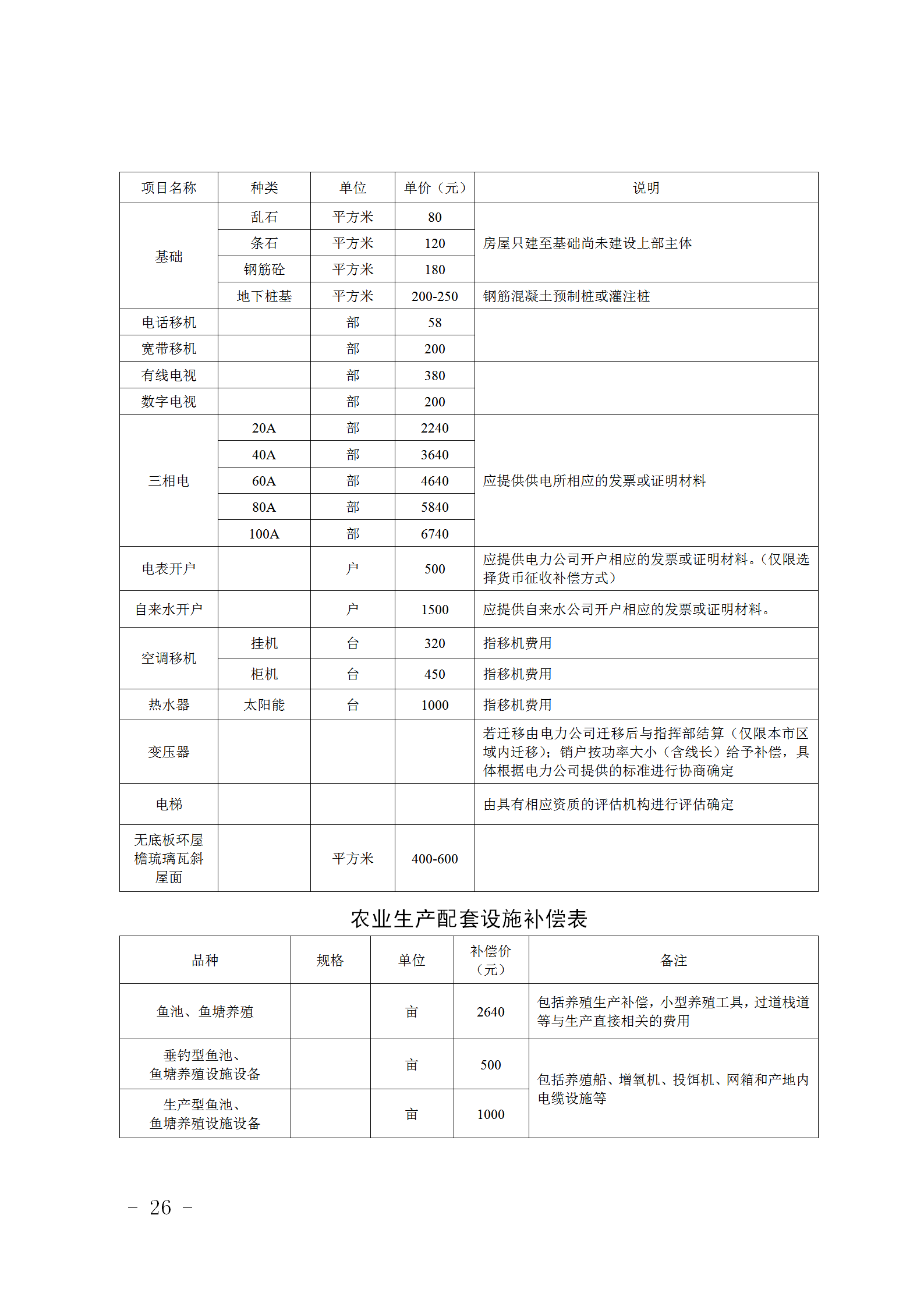
四、房屋征收补偿方案
详见附件3《福厦高速公路晋江至石狮支线(彭田连接线)工程建设项目土地房屋征收补偿实施方案》。
五、签约期限
签约期限自2023年5月17日起至2023年6月30日止,其中签约第一时段自2023年5月17日起至2023年6月15日止,签约第二时段自2023年6月16日起至2023年6月30日,具体签约事宜由房屋征收实施单位办理。
六、行政复议、诉讼权利
被征收人如对本决定不服的,可在本决定发布之日起60日内向泉州市人民政府申请行政复议,或在本决定发布之日起6个月内向人民法院提起行政诉讼。行政复议、行政诉讼期间,本决定不停止执行。
七、其他事项
征收范围内涉及到集体土地及其地上附着物征收的,签约期限及补偿参照本决定第四条、第五条执行。
附件:1.福厦高速公路晋江至石狮支线(彭田连接线)工
程建设项目龙湖镇征迁红线范围图
2.福厦高速公路晋江至石狮支线(彭田连接线)工
程建设项目永和镇征迁红线范围图
3.福厦高速公路晋江至石狮支线(彭田连接线)工
程建设项目土地房屋征收补偿实施方案
晋江市人民政府
2023年5月17日
(此件主动公开)



























扫一扫在手机上查看当前页面



闽公网安备:35058202000114号
晋江政务
闽政通APP
