- 索 引 号:QZ06101-0240-2024-00161
- 备注/文号:晋政规〔2024〕3号
- 发布机构:晋江市人民政府
- 公文生成日期:2024-09-25
各镇人民政府、街道办事处,经济开发区管委会,市有关单位:
《晋江市征收集体土地地上附着物和青苗等补偿标准实施方案》已经市政府第45次常务会研究通过,并经泉州市人民政府批复,现印发给你们,请认真贯彻执行。
晋江市人民政府
2024年9月25日
(此件于9月25日变更为主动公开)
晋江市征收集体土地地上附着物和青苗等
补偿标准实施方案
为进一步规范本市征收集体土地地上附着物和青苗等补偿工作,统筹征收补偿标准,维护被征收人合法权益,根据《中华人民共和国土地管理法》《中华人民共和国土地管理法实施条例》《福建省土地管理条例》,结合本市经济社会发展实际,制定本实施方案:
一、本实施方案适用于全市范围内征收集体土地时对地上附着物和青苗等的补偿,国有土地上附着物的征收补偿可参照本实施方案执行。
二、青苗补偿费不分地类统一按2000元/亩的标准包干。
三、镇(街道)或组团(片区、项目)指挥部编制土地房屋征收补偿安置方案时,需依据本实施方案,结合实际,经市城市建设管理领导小组办公室审查后,报市人民政府审批。
四、2020年3月8日后,未经有权机关批准的新建(含加层、扩建、改建)的房屋,不予任何补偿安置和材料费补贴。
五、国家和省确定的铁路、公路、机场、航道港口、水利工程、能源工程等重大基础设施项目征收集体土地时,地上附着物和青苗等补偿标准另有规定的,按其规定执行。
六、本实施方案施行前,已经与被征地单位或个人签订补偿协议的,按原补偿标准执行;本实施方案施行后,全市范围内地上附着物和青苗等征收补偿标准,按本标准执行。
七、本实施方案自2024年9月26日起施行,有效期至2029年9月25日止。2024年6月1日至9月25日期间征地补偿标准参照本方案执行。
八、本实施方案由晋江市自然资源局承担具体解释工作。
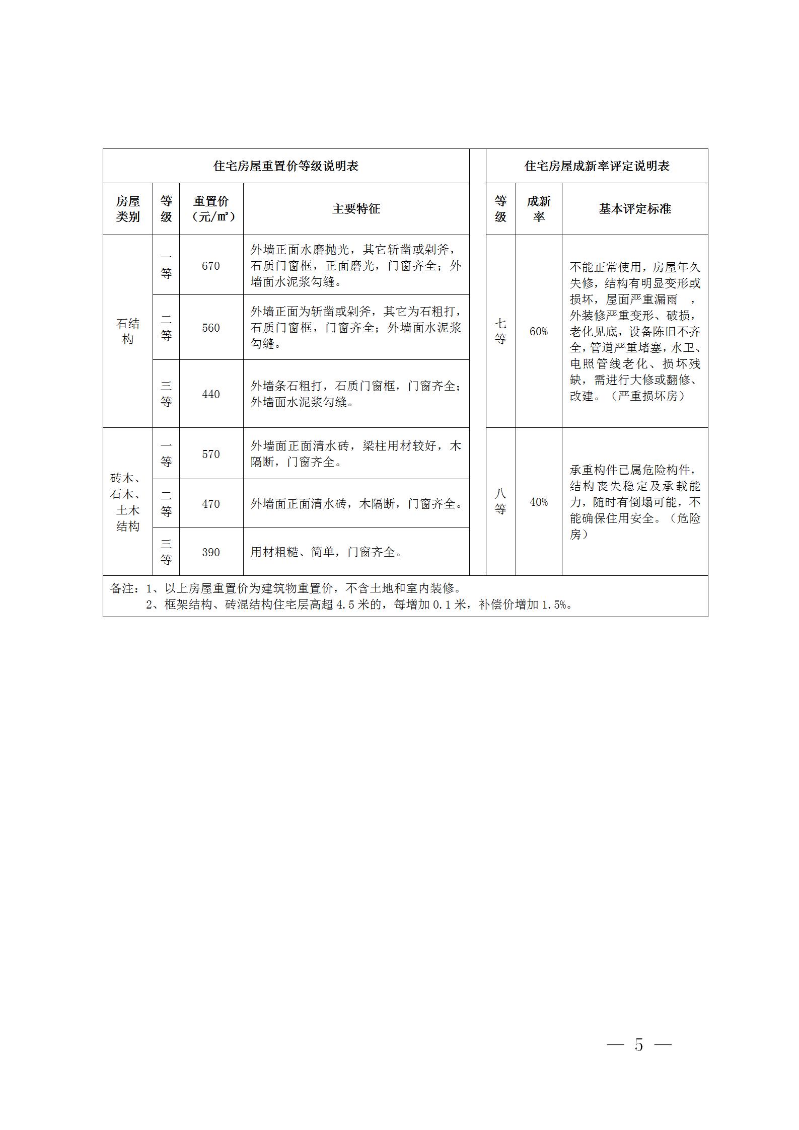
附件:1.住宅房屋重置价分等定级及成新率分等定级说明表
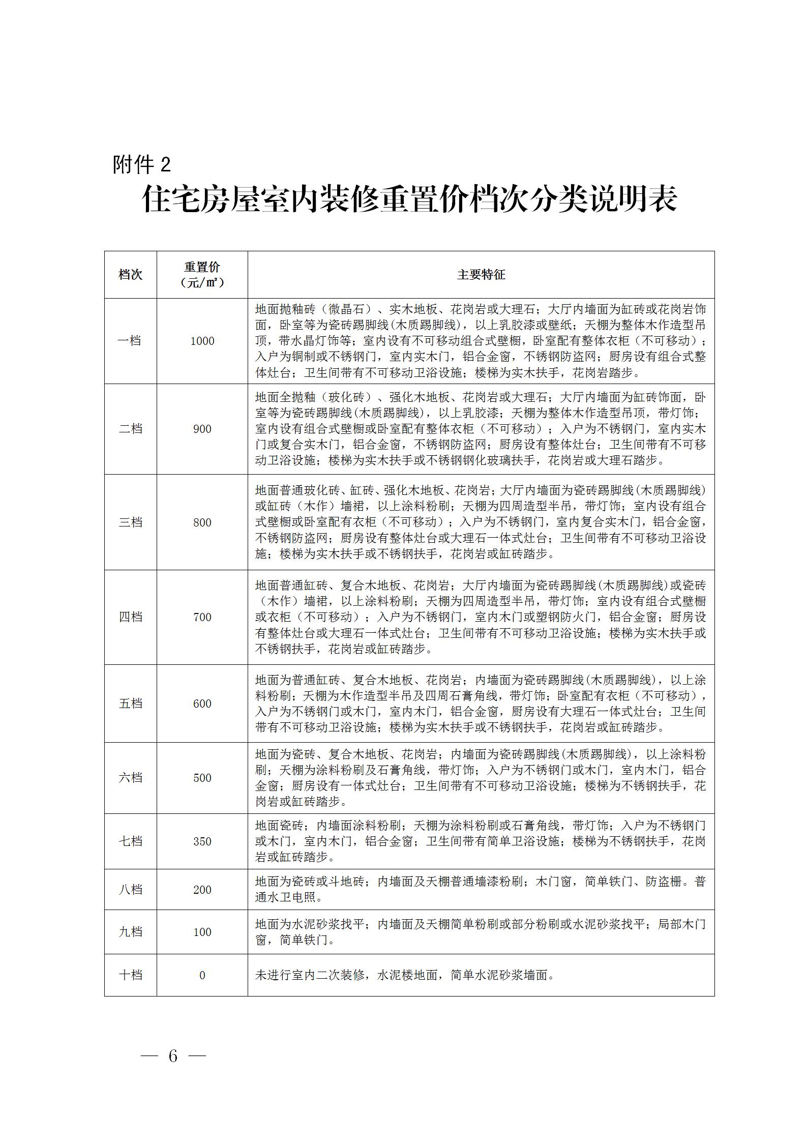
2.住宅房屋室内装修重置价档次分类说明表
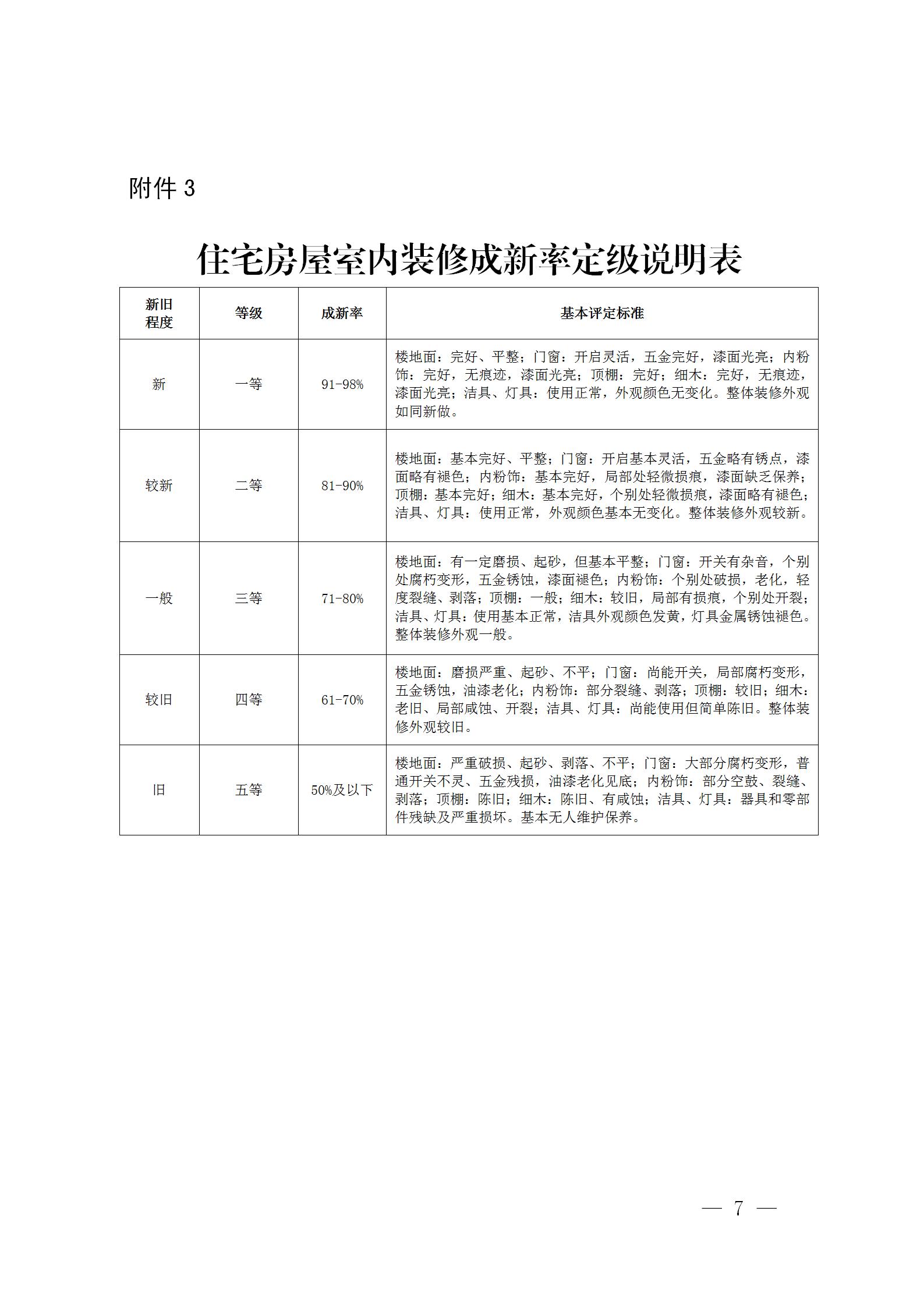
3.住宅房屋室内装修成新率定级说明表
4.工业用房补偿标准分等定级说明表
5.简易搭盖补偿表
6.地上附着物补偿表
7.房屋附属物补偿表
8.农业生产配套设施补偿表












扫一扫在手机上查看当前页面



闽公网安备:35058202000114号
晋江政务
闽政通APP
