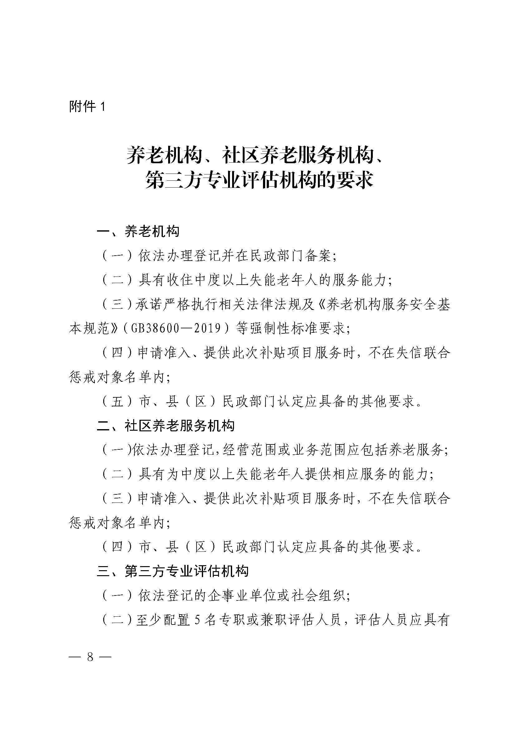
各镇(街道)社会事务办:
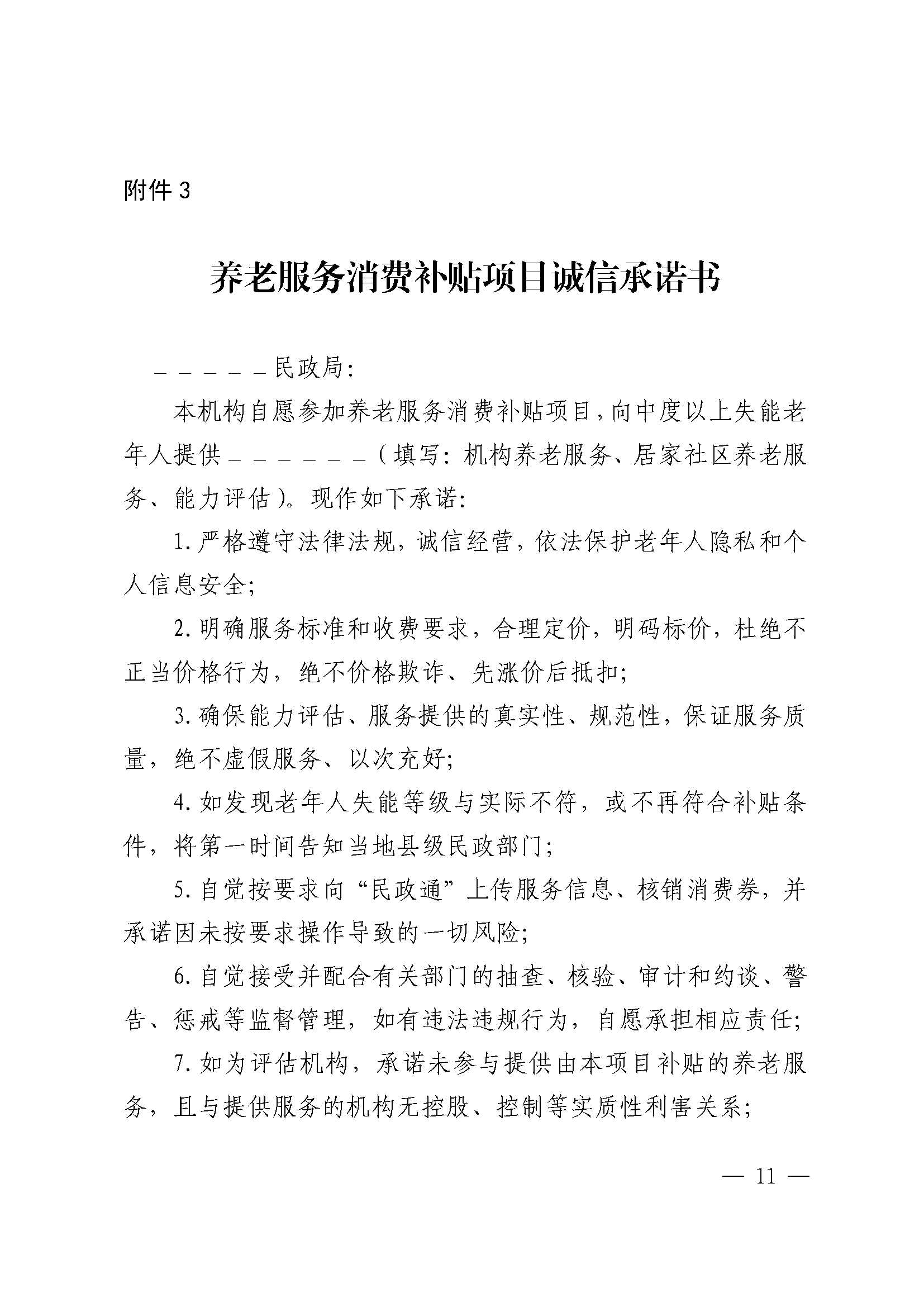
向中度以上失能老年人发放养老服务消费补贴工作,是深入贯彻落实积极应对人口老龄化国家战略、健全养老服务体系、增进老年群体民生福祉的重要举措。为切实推动此项政策落地生根、精准发力、惠及民生,现将《福建省民政厅 福建省财政厅印发〈关于实施向中度以上失能老年人发放养老服务消费补贴项目工作方案〉的通知》(闽民养老〔2026〕10号)转发给你们。结合我市实际,现就有关工作要求进一步明确如下,请一并严格遵照执行、抓好落实。
一、强化政策宣传,推动政策宣贯到位
各镇(街道)要牵头组织辖区村(社区),构建“线上+线下”全方位宣传体系,多措并举推动政策宣传走深走实。线上依托网格微信群、村(社区)官方公众号、老年协会交流群等平台,精准推送政策内容;线下通过张贴海报、开展面对面政策解读、入户宣讲等形式,聚焦补贴对象范围、补贴标准、申请条件、申报材料及办理流程等核心要点,着力推动政策宣传进机构、进村(社区)、进老年家庭,实现宣传全覆盖、无死角,确保社会公众全面知晓政策、符合条件的老年人精准了解政策,切实保障其合法权益。
二、细化操作指导,提升服务便民效能
各镇(街道)要切实提高政治站位,压实工作责任,明确1名项目负责人和1名具体经办人,协同村(社区)代办联系人,全面负责政策咨询解答、业务操作指导、材料收集审核等相关工作。要在政策宣传海报、村(社区)服务大厅显著位置,清晰公示代办联系人姓名、联系方式及镇(街道)咨询电话,畅通咨询渠道,及时回应群众诉求。针对行动不便、操作困难的老年人,要主动提供全程代办服务,简化办理流程、提升办理效率,切实解决老年人“办事难”问题,彰显为民服务温度。
三、压实跟进责任,确保发放规范高效
请各镇(街道)切实提高思想认识,强化责任意识与担当,坚持常态化跟进相关工作,协调对接属地卫生院组织专业人员开展上门评估服务,做好补贴申请和发放流程跟踪、情况反馈,强化资金全流程监管,严防虚假交易、骗取套取、挤占挪用补贴资金等行为,确保我市中度以上失能老年人养老服务消费补贴发放工作规范有序、高效落地见效,不断提升老年群体的获得感、幸福感和安全感。
晋江市民政局 晋江市财政局
2026年1月26日
(此件主动公开)












扫一扫在手机上查看当前页面


闽公网安备:35058202000114号
晋江政务
闽政通APP
