施育麟委员:
您提出的《关于规范宠物管理的建议》收悉。现将办理情况答复如下:
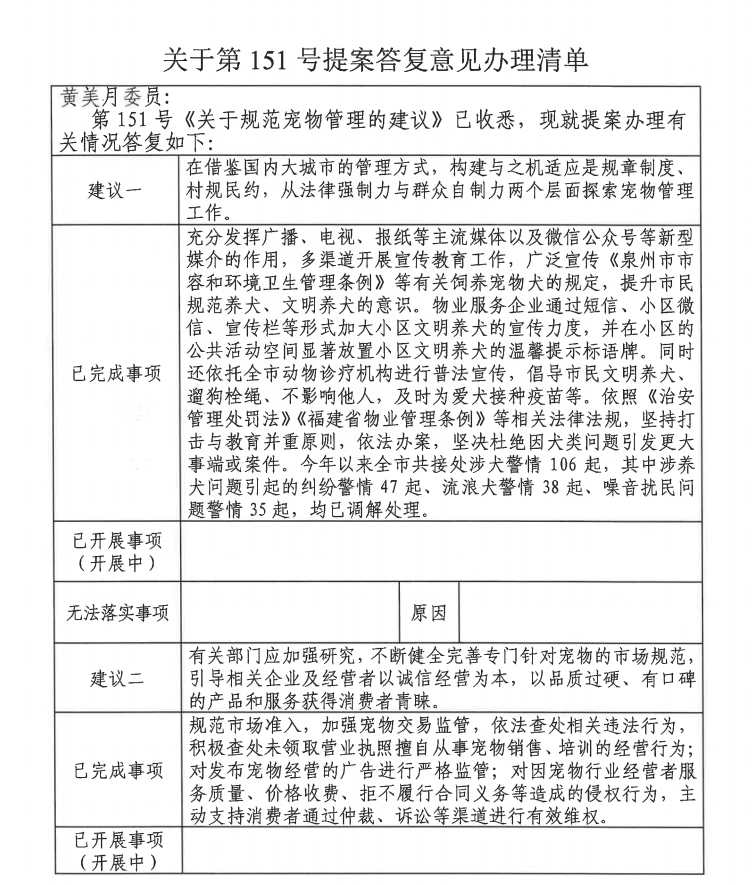
一、严格制度约束,细化落实责任
《泉州市市容和环境卫生管理条例》、《<泉州市市容和环境卫生管理条例>工作内容和职责分工》(晋城管办〔2021〕16号)等相关文件明确了各有关部门对犬类的管理职责。一是禁止在城市建成区饲养烈性犬。城市管理主管部门负责日常巡查。违法饲养的,由城市管理主管部门责令限期处理或者予以没收;二是市城市管理主管部门会同农业农村主管部门确定烈性犬名录并向社会公布;三是擅自在城市建成区饲养家禽家畜,影响市容和环境卫生的,由城市管理主管部门责令限期处理或者予以没收;四是未即时清除宠物粪便的,由城市管理主管部门责令清除;五是携带犬只外出未束牵引带的,由城市管理主管部门责令改正;六是违法饲养烈性犬干扰他人正常生活,或者放任烈性犬恐吓、伤害他人,构成违反治安管理行为的,由公安机关依照《中华人民共和国治安管理处罚法》处罚。
二、抓实日常管理,强化监督落实
在日常管理工作中,要求各社区及小区物业加强日常巡查,对辖区内有未束牵引带遛狗的行为及时上前劝阻制止。对于屡劝不听的业主,街道综合执法队严格按照《泉州市市容和环境卫生管理条例》等有关规定,依法严肃处理。街道综合执法队深化“进小区、进社区”管理服务,强化与社区、小区物业的沟通协作,实现执法队员、社区、物业单位及居民对小区环境的共同管理。执法队员定期走访社区、小区,指导社区、小区物业规范养犬秩序、查处违规养犬行为。充分发挥物业管理作用,督促居民在遛狗时按规定佩戴犬牌、系犬绳。
三、加强政策宣传,倡导文明养犬
结合文明城市创建工作,充分发挥广播、电视、报纸等主流媒体以及微信公众号等新型媒介的作用,多渠道开展宣传教育工作,广泛宣传《泉州市市容和环境卫生管理条例》等有关饲养宠物犬的规定,提升市民规范养犬、文明养犬的意识。物业服务企业通过短信、小区微信、宣传栏等形式加大小区文明养犬的宣传力度,并在小区的公共活动空间显著放置小区文明养犬的温馨提示标语牌。同时还依托全市动物诊疗机构进行普法宣传,倡导市民文明养犬、遛狗栓绳、不影响他人,及时为爱犬接种疫苗等。
四、突出重点整治,强化执法检查
积极会同公安、农业农村、市场监管等部门开展联合检查,加强与其他职能部门协作配合,各负其责,及时互通情报信息,建立长效管理工作机制。对“犬患”问题突出的居民小区、路段、广场等区域,及时开展联合整治行动,对发现的违法行为及时进行处罚,使市民依法文明养犬渐成自觉;同时联合公安及各社区严查遛狗不牵绳等违法、不文明养犬行为,及时劝诫和纠正违规遛犬行为,让犬只带上“安全绳”。开展流浪犬集中整治行动,对辖区公园、绿地、背街小巷等流浪犬出现较多的区域及群众普遍反映流浪犬较集中的地段加大巡查力度,持续集中开展整治行动,对无主流浪犬进行集中捕捉。市农业农村局开展了动物机构专项检查行动,对存在问题的动物机构责令限期整改,对经营过程中违反相关法律法规的给予立案调查。
附件:关于第151号提案答复意见办理清单
主要领导:王景珊
分管领导:施少锋
经办人员:蔡晓峰
联系电话:85697651
晋江市城市管理局
2023年5月24日
![]()
抄送:市政府分管领导,市政协提案委、市政府督查室,公安局、住建局、农业农村局、市场监督局、青阳街道、梅岭街道、罗山街道。



扫一扫在手机上查看当前页面


闽公网安备:35058202000114号
晋江政务
闽政通APP
