各工作点、社区、有关单位:
现将《灵源街道人居环境整治暨工作考评奖惩办法(试行)》印发给你们,请认真抓好贯彻落实。
中共晋江市委灵源街道工作委员会 晋江市人民政府灵源街道办事处
2022年2月25日
灵源街道人居环境整治暨工作考评奖惩办法(试行)
为进一步提升我街道人居环境工作水平,建立健全环境卫生长效管理机制,压紧压实各职能部门(科室)、工作点、社区、保洁公司的主体责任,强化考评结果对工作的促进作用,根据《泉州市市容和环境卫生管理条例》《晋江市城乡环境卫生考评办法》《关于城乡环卫管理考评结果应用的意见(试行)》(详见附件1)等有关文件精神,结合我街道实际,制订实施意见如下:
一、目标任务
进一步完善常态化创城与环境整治工作长效机制,明确工作责任,强化工作措施,充分调动各社区参与人居环境整治提升的积极性和主动性,全面发挥保洁公司专业保洁能力,实现社区环境整治常态化、规范化、精细化,推动社区人居环境整体水平不断提升。
二、责任分工
(一)环卫办:负责建立健全街道环卫保洁管理工作机制;接收、发布、反馈街道检查考评、市级考评以及晋江市数字城管平台反馈的环卫保洁工作问题;对环境卫生日常保洁和集中整治整改工作进行业务指导。
(二)综合执法队:负责对晋江市数字城管平台反馈的市容问题立即落实整改;加强市容和环境卫生管理检查执法力度,对破坏市容和环境卫生的行为给予处置,严厉打击建筑渣土(垃圾)、生活垃圾乱倾倒、杂物乱堆放等现象,依法查处散养户违法违规饲养家禽家畜行为。
(三)乡村振兴办:建立健全街道人居环境综合整治工作机制,指导各社区开展人居环境整治和乡村振兴工作,指导各社区做好畜禽养殖整治工作;审核核算社区人居环境整治资金的支出,确保专款专用。
(四)纪工委、党政办、党建办:对城乡环境卫生整治工作不重视、推进不力、履责不力、成效不明显的责任单位和相关责任人采取通报批评、效能问责、政务处分等措施。
(五)各社区:对辖区范围内人居环境综合整治工作负主体责任,负责具体落实人居环境综合整治方面的检查、监督、实施工作,做好环卫保洁工作日常检查管理、督促整改。社区主干(含享受主干待遇的其它“两委”)、分管的“两委”、网格包片责任人(以下简称社区相关责任人)要分别负总责、亲自抓、具体抓:督促保洁公司落实阶段检查考评、市级考评以及晋江市数字城管平台反馈的整改工作;积极利用房前屋后空地、闲置裸地、破旧房屋等进行景观整治,着力完善小公园、微景观、社区道路、污水管网等基础设施,不断提升城乡环境卫生的基础设施建设水平;发动社区居民做好各自区域保洁及各自房屋配套的污水管修缮工作,与社区居民、沿街店面及企业签订“门前三包”责任书(附件2);将环卫保洁“门前三包”、建筑垃圾、工业垃圾清理、禁止饲养家禽、房前屋后不乱堆杂物等纳入村规民约,在加强正面宣传的同时及时曝光纠正各种不文明行为,督促环卫公司清理“牛皮癣”等小广告、清理社区卫生死角,维护好公共区域环境卫生,在社区居务公示栏公布社区环卫保洁举报电话,方便群众监督投诉环境卫生方面的问题,建立社区工业垃圾和建筑垃圾处置办法并组织落实到位;每月定期开展人居环境整治主题党日活动等。
(六)工作点:工作点下点领导、驻社区干部(以下简称工作点相关责任人)是城乡环境卫生工作的重要包片责任人,负责督促推动各社区落实好城乡环境卫生的各项工作。对所辖社区人居环境综合整治工作开展监督指导,对社区人居环境综合整治存在的难点问题进行协调处理,督促社区对街道检查考评、市级考评以及晋江市数字城管平台反馈的问题落实整改;督促社区每月定期开展人居环境综合整治活动等。
(七)财政所:保障人居环境资金的及时到位,负责对街道级保洁经费的支出进行审核把关,加强专项资金使用情况的监督检查。
(八)城建办:负责对晋江市数字城管平台反馈的城市建设问题立即落实整改。牵头负责建筑垃圾消纳场所建设及处置渠道,并指导各工作点、社区抓好组织实施;对各类市政道路、管道、施工工地不文明行为等城乡环境卫生问题进行处置,牵头组织、指导、协调各社区做好污水管网建设;协调督促道路路面、井盖、路灯、信箱、座椅、公交站亭等公共设施脏污、破损的整改,完成街道交办的其它工作。
(九)宣传办:负责落实辖区内公益广告宣传工作机制,提高城乡环境卫生工作宣传教育的广泛性、针对性、有效性;指导各社区在城乡环境卫生问题易发地段设置围挡及公益广告,加强对公益广告版面的日常维护。
(十)企业办:协调相关职能部门(科室)、工作点、社区对暴露性、无资质的废品收购站进行处置;联合工作点、社区指导农贸市场业主规范经营、整改农贸市场周边次生环境卫生问题。协调电力设施、空中缆线的整理、整改。
(十一)民政办:规范设置各社区名牌,对破旧污损的社区名牌及时更换。
(十二)交警五中队:清理“僵尸”车,处置车辆乱停放问题,规范辖区内车辆停放秩序。
(十三)环保直属二中队:制定工业垃圾处置办法,并指导各工作点、社区抓好组织实施;做好辖区空气质量的监测;对辖区内乱倒、乱堆、乱放工业垃圾等环境污染问题进行立案查处。
(十四)河长办:对主要河道疏浚清淤、河岸清障,处理水体垃圾、水体污染(水葫芦),开展主河道、河岸的日常管理检查,协助执法部门对河道污染、乱搭乱建、乱堆乱放等行为进行处置。
(十五)妇联:负责通过妇女倡导家庭爱美、小家带动大家创美,推动“美丽庭院”创建活动,发动居民对房前屋后扫清楚、拆清楚、摆清楚,共同培育各具特色的“美丽庭院”示范户。
(十六)保洁公司:负责对保洁标段按照合同协议作业标准,扎实开展好各项日常保洁工作,认真履行保洁协议各项事项,对社区自查、街道检查考评、市级考评、晋江市数字城管平台反馈及各级各项抽查、检查和督查中发现的问题立即落实整改,做好街道交办的各项相关工作。
以上各职能部门(科室)还要统筹抓好街道城乡环境卫生整治工作领导小组(办公室)交办的其它工作事项。
三、检查整改
(一)检查主体:采取社区自查为主,街道检查及市级考评相结合的方式,其中以市级考评为重要依据。
1.社区自查。各社区每月按一定基数(见下表,暂定)对辖区主次道路、背街小巷、房前屋后、公厕、公共场所等区域的保洁情况进行全覆盖的日常检查管理,实行网格化包片挂钩联系、检查监督,同时至少安排一名社区两委负责日常的检查、对接工作。对检查发现的问题实时拍照(含具体位置)发送给保洁公司(同时通报至环卫办),并督促保洁公司进行整改,及时收集整改后照片,做好相关检查记录定期报送给环卫办汇总(每月10日报送一次,20日报送一次)。全部整改完毕得100分,超额完成的按比例进行加分,按最终得分进行排名、通报。若环卫公司未及时整改,社区每月汇总一次未及时整改点位通报到环卫办,由环卫办按合同对环卫公司进行扣罚。
|
社区 |
人口基数 (含流动人口) |
修正 系数 |
每月检查基数(处) |
每多检查整改 1处加分 |
|
灵水 |
11322 |
1 |
300 |
0.333 |
|
林口 |
9810 |
0.9 |
288 |
0.347 |
|
大山后 |
6464 |
0.66 |
258 |
0.387 |
|
英塘 |
6121 |
0.66 |
246 |
0.407 |
|
林格 |
4032 |
0.5 |
216 |
0.463 |
|
小浯塘 |
3897 |
0.5 |
204 |
0.490 |
|
张前 |
3398 |
0.5 |
180 |
0.557 |
|
小布林 |
1911 |
0.33 |
153 |
0.653 |
|
大布林 |
1749 |
0.33 |
135 |
0.757 |
|
曾林 |
1445 |
0.33 |
117 |
0.853 |
2.街道检查。由街道检查工作人员不定期组织对各社区开展随机检查,检查工作人员实时通报人居环境问题的图片,并下发检查整改函,限期整改。相应的社区需督促保洁公司整改后,将整改反馈处置情况(整改完的图片放入整改函)进行反馈。逾期不整改或整改不到位的向相关工作点、街道领导通报,并按上表加分栏进行扣分。
3.市级考评。泉州、晋江两级考评组根据考评标准每月随机抽评社区(每个社区步行暗访30分钟)、1-2段道路(每段7公里以内)、2个社区的公厕环卫保洁情况。考评结束当天,考评组会制作考评整改函,经审核后报送考评中心通过电子政务平台下发街道整改。相应的社区和保洁公司需将整改反馈处置情况(整改照片插入整改函)报送至环卫办。晋江市城市卫生管理考评中心将不定期联合晋江市电视台、晋江经济报社对街道的整改情况跟踪回访曝光。逾期不整改或整改不到位的向相关工作点、街道领导通报,并按上表加分栏进行双倍扣分。
(二)部门联动
1.工作目标
通过部门协调联动,形成工作合力,强化解决问题的能力和效率,更好的处置城乡环境卫生重点、难点问题,推动城乡环境卫生整治工作的开展。
2.工作职责
为更好的推动部门联动工作的开展,成立街道城乡环境卫生整治工作领导小组(附件3),领导小组下设办公室,挂靠街道环卫办、综合执法队。
3.工作流程
城乡环境卫生重难点问题-办公室受理-上报领导小组-分析问题-协调各职能部门(科室)、工作点、社区开展联合整治-办结反馈。
四、考评机制
1.考评标准:以泉州、晋江市考评标准(《城乡、村居道路考评标准》、《城乡公厕考评标准》、《晋江市村(社区)环境卫生检查考评标准》、《晋江市道路环境卫生检查考评标准》、《晋江市农村公厕管理考评标准》,详见附件4-8)为准。上级若有修改考评标准,则随之更新。
2.社区城乡环境卫生综合考评机制包括街道、晋江、泉州考评,以及街道级检查采集问题整改情况、社区检查上报问题整改情况、考评结果运用等方面,由街道城乡环境卫生整治工作领导小组(办公室)统一领导,具体实施。
3.社区城乡环境卫生考评采取不事先通知随机暗访方式进行考评,每个社区步行暗访30分钟。
4.社区月考评成绩计算公式:①若逢泉州、晋江两级均有考评时,社区月考评综合成绩=泉州考评成绩*30%+晋江考评成绩*70%;②若逢只有一级考评时,社区月考评综合成绩=泉州(晋江、街道)考评成绩*100%。
社区年度考评成绩取月考评成绩平均得分。
5.考评成绩95分(含)以上为优秀,90分(含)至95分为良好,85分(含)至90分为合格,85分以下为不合格;每月,三级考评的问题将形成整改函下发给各职能部门(科室)、工作点、社区和保洁公司,各职能部门(科室)、工作点、社区和保洁公司需按期将整改情况反馈至街道环卫办;每月对各社区卫生考评成绩及整改反馈情况进行通报,并形成书面材料报送相关领导。
6.实行“红黑榜”通报制度,即对月考评成绩前3名的社区列入红榜,予以表扬,授予流动红旗,并予以资金奖励。对后3名的社区列入黑榜,予以相应处罚并追责。
五、考评奖励
1.市级环卫考评奖励资金将专项用于奖励被抽评社区的环卫管理工作。
2.对每月考评综合成绩达到优秀且考评综合成绩排名街道前3名的社区,分别给予修正系数*1万元的奖励。社区分管两委及牵头的党支部书记优先在该季度考评进入前25%(即一档)。对月考评综合成绩为良好且考评综合成绩排名街道前3名的社区,分别给予修正系数*0.5万元的奖励。以上月考评综合成绩若为泉州、晋江市考评成绩,则追加1倍奖励。奖励资金可用于奖励环卫考评工作实绩突出的相关人员。
3.对年度考评综合成绩达到优秀且考评综合成绩排名街道前5名的社区,分别按5万元、4万元、3万元、2万元、1万元给予奖励;对年度考评综合成绩达到良好且考评综合成绩排名街道前5名的社区,分别按2万元、1.6万元、1.2万元、0.8万元、0.5万元给予奖励。
4. 从街道绩效奖金中单列城乡环境卫生考评奖励金,用于奖励环卫考评工作实绩突出的相关人员。根据我街道在全市年度排名情况,对街道相关领导、驻社区干部、综合执法队、环卫办、乡村振兴办、城建办、河长办等进行奖励,1-3名奖励0.3万元/人、4-6名奖励0.2万元/人、7-10名奖励0.1万元/人。
5.对年度考评综合成绩达到良好以上且考评综合成绩排名街道前三位的社区,其社区所属的工作点相关责任人、社区相关责任人在评先评优推荐时予以优先推荐。
六、追责问责
(一)街道级问责
1.当月排名全街道末3位:由街道主要领导约谈工作点相关责任人、社区相关责任人;社区主干在机关例会上作表态发言;列入工作点、社区相关责任人当季度绩效考核扣分项目。
2.连续2个月排名全街道末3位:由街道主要领导约谈分管领导、工作点相关责任人和社区相关责任人;每次扣发应负重要责任的工作点相关责任人当年度街道绩效奖金500元/人;社区相关责任人当季度绩效考核不得高于三档。
3.连续2个月排名全街道末位:对工作点相关责任人、社区相关责任人予以通报批评;每次扣发应负重要责任的工作点相关责任人当年度街道绩效奖金1000元/人;社区相关责任人当季度绩效考核为不称职。
4.连续3个月或全年累计5个月排名全街道末3位:对工作点相关责任人、社区相关责任人予以通报批评;每次扣发应负重要责任的工作点相关责任人当年度街道绩效奖金2000元/人;社区相关责任人当季度绩效考核为不称职、年度考核不得高于三档。
5.连续3个月或全年累计5个月排名全街道末位:对工作点相关责任人、社区相关责任人予以通报批评;取消驻社区干部当年度各类评先评优资格,并每次扣发应负重要责任的工作点相关责任人当年度街道绩效奖金2000元/人;社区相关责任人当季度绩效考核及年度考核为不称职。
上述五点,不重复扣罚,如考评成绩均在良好以上的,予以免责。
(二)市级问责
市级以泉州、晋江两级城乡环境卫生考评综合成绩为基本依据(分别占30%、70%),按排名对落实环卫管理主体责任不力的相关人员追责问责。
1.市级“约谈街道分管领导、工作点下点领导”时:对应负重要责任的工作点其他相关责任人、环卫办及综合执法队相关责任人予以通报批评;社区相关责任人当季度绩效考核不得高于三档。
2.市级“约谈街道主要领导,对分管领导、工作点下点领导效能通报批评”时:对应负重要责任的工作点其他相关责任人、环卫办及综合执法队相关责任人予以效能通报批评,扣发3000元的街道绩效奖金;社区相关责任人当季度绩效考核为不称职。
3.市级“对街道主要领导效能告诫,对分管领导、工作点下点领导行政记过处分”时:对应负重要责任的工作点其他相关责任人、综环卫办及综合执法队相关责任人予以行政记过处分并扣发当年度50%街道绩效奖金;社区相关责任人当季度绩效考核及年度考核为不称职。
4.市级“对街道主要领导效能告诫,对分管领导、工作点下点领导免职处理”时:对应负重要责任的工作点其他相关责任人、环卫办及综合执法队相关责任人予以行政记大过处分并扣发当年度全部街道绩效奖金;社区相关责任人当季度绩效考核及年度考核为不称职,对社区分管环卫工作的社区两委予以解聘或免职。
5.市级“对街道主要领导予以免职处理”时:对应负重要责任的工作点其他相关责任人、环卫办及综合执法队相关责任人予以行政记大过处分,免除工作点相关责任人、环卫办及综合执法队负责人股级职务并扣发当年度全部街道绩效奖金;对社区相关责任人予以解聘或免职。
(三)街道职能部门(科室)问责
泉州、晋江、街道三级城乡环境卫生考评中,出现职能部门(科室)的扣分点时,扣发科室当年度街道绩效奖金500元/次,当出现有重复扣罚时,就高不就低且不因当月重复扣罚。考评成绩均在良好以上的或当月考评成绩位列晋江市前十名的,予以免责。
七、其他
1.本意见于2022年2月份起执行,试行期暂定1年;
2.街道月考评由街道城乡环境卫生整治工作领导小组办公室负责召集相关人员组成考评组实施考评;
3.本意见未尽事宜由街道城乡环境卫生整治工作领导小组办公室承担具体解释工作。
附件:1. 关于城乡环卫管理考评结果应用的意见(试行)
2. 门前“三包”责任书
3. 灵源街道城乡环境卫生整治工作领导小组
4. 城乡、村居道路考评标准
5. 城乡公厕考评标准
6. 晋江市村(社区)环境卫生检查考评标准
7. 晋江市道路环境卫生检查考评标准
8. 晋江市农村公厕管理考评标准
附件1
关于城乡环卫管理考评结果应用的意见(试行)
晋委办〔2021〕37号
为巩固成效、促进长效,深化全国文明城市常态化创建工作,推进农村人居环境整治提升五年行动,提升治理能力和城市能级,现就强化城乡环卫管理考评结果应用机制、促进城市管理部门和各镇(街道)、经济开发区环卫管理主体责任落实提出如下意见。
一、纳入创城综合考评。建立市文明委统筹领导、市委宣传部(文明办)牵头组织、市文明城市创建综合考评中心专职专责、效能建设和组织部门共同参与的城乡环卫管理考评和结果应用机制。将市城管局下属城市管理综合考评中心整体划归市委宣传部(文明办)管理,组建晋江市文明城市创建综合考评中心,以第三方测评为基本手段、城乡环卫管理为工作重心,负责开展文明城市创建综合考评。
二、提高以奖代补标准。将环卫考评奖励资金由每年400万元追加到600万元。每月安排50万元,对当月考评综合成绩前6名的街道(含街道、经济开发区,下同),以常住人口和发放比例折算人均奖励,按第一名100%,第二、三名80%,第四、五、六名60%的比例实行以奖代补,专项用于辖区本级环卫管理工作。
三、采取追责问效措施。把市城管局负责的市区保洁范围与各街道一并纳入考评,以泉州、晋江两级城乡人居环境考评综合成绩为基本依据(各占30%、70%),根据人口普查数据设置4类权重系数(市城管局设为98.5%),在一个自然年内逐月计算考评成绩,按下列情形对履责不力的环卫管理主体单位(含市城管局和各镇<街道>、经济开发区,下同)相关领导采取效能问责、政务处分直至组织处理措施;新任领导不承担本自然年内其任职之前的责任。
(一)考评成绩排名末位
1.连续2个月排名末位:对单位主要领导予以效能告诫;按干部管理权限和程序,对单位分管领导及应负重要责任的包片挂点领导予以免职处理。
2.连续3个月或累计5个月排名末位:按干部管理权限和程序,对单位主要领导及分管领导予以免职处理。
(二)考评成绩排名末3位
1.当月排名末3位:由市委、市政府分管领导(或委托文明办主要领导)约谈单位分管领导及应负重要责任的包片挂点领导。
2.连续2个月或累计4个月排名末3位:由市委、市政府主要领导(或委托分管领导)约谈单位主要领导;对单位分管领导及应负重要责任的包片挂点领导予以效能通报批评。
3.连续3个月或累计5个月排名末3位:对单位主要领导予以效能告诫;对单位分管领导及应负重要责任的包片挂点领导予以行政记过处分。
四、提升环卫考评的绩效考核权重。对年均成绩排名前6位的单位予以年度绩效考核加分,第一名加0.5分,第二、三名加0.4分,第四、五、六名加0.3分;对月考评成绩末6位的单位按次计算总量予以年度绩效考核扣分,每次0.05分(其中,每月排名末3位的分别加扣0.15分、0.10分、0.05分)。
五、在综合性荣誉称号和主要评先评优活动中应用环卫考评结果。对年均成绩排名前3位的单位相关领导和作出突出贡献的人员,在年度考核优秀等次确定和干部晋职晋级、后备干部推选等选拔任用中予以优先。对年均成绩排名末3位的单位,取消当年度综合性荣誉称号和综合性评先评奖参评资格。对年均成绩排名末位的单位,扣发当年度文明先进奖励金50%;文明先进称号评选的3年届期内,累计2年排名末位的,取消当届参评资格。
各类环卫考评具体标准,由市城市管理综合考评中心负责制定并组织考评。
本意见于2021年12月1日起试行,试行期暂定1年。
中共晋江市委办公室 晋江市人民政府办公室
2021年11月30日
附件2
门前“三包”责任书
甲方:晋江市灵源街道 社区居民委员会
乙方:
为推动本社区环境卫生的有序发展,塑造本社区新形象,营造良好的人居环境,让广大社区居民积极参与本社区环境卫生管理,共同把我社区建成一个干净、整洁、有序的卫生社区,甲乙双方就环境卫生门前“三包”责任事项签订本责任书。
一、乙方必须切实、认真履行好门前“三包”责任制,即:包环境卫生、包周边秩序、包立面整洁。
(一)包环境卫生。保持责任区内地面整洁,及时清除痰迹、污物、废弃物和积水;制止和劝阻随地吐痰、乱扔瓜果皮核、烟蒂、纸屑等行为;制止乱倒垃圾、污物、污水、粪便等违法行为;实行垃圾袋装,并按照规定时间和指定地点投放袋装垃圾;禁止在道路上从事车辆维修、家禽家畜屠宰加工、摆摊设点等影响市容和卫生的活动;禁止将门前垃圾扫入道路、下水道。
(二)包立面整洁。社区内临街建筑物、构筑物的外立面应保持完好、整洁,无乱张贴、乱涂写、乱刻画,炉口、烟囱等排污口不得朝向街面;建筑物、构筑物上无违法搭建,并应当保持外形完好、整洁,屋顶、平台、外走廊上无垃圾杂物;沿路建筑物顶部、阳台上无吊挂、晾晒和对方市容观瞻的物品;不得在建筑物超出部分设置防护网或吊挂物品;不得在道路两侧搭建临时建筑物、构筑物和其他设施,禁止乱设广告牌、告示牌等行为。
(三)包周边秩序。各种车辆应当在划定的停放点有序排放;责任区域范围内不得擅自挖掘道路或占用道路从事生产、修理、加工、宣传促销、产品展示等活动;无店外设摊、无乱堆放等行为;负责管护好责任区内各类设施设备,应当保持各类建筑物、通道等美观、整洁。
二、甲方有权在职责范围内协助、监督乙方进行门前“三包”管理。
三、乙方不履行门前“三包”责任,经查实,甲方责令乙方限期整改,否则有权追究乙方责任并对其进行处罚。
四、此责任书一式两份,甲乙双方各持一份,自签订之日起生效。
甲方(签章):晋江市灵源街道 社区居民委员会
乙方(签章):
签订时间: 年 月 日
附件3
灵源街道城乡环境卫生整治工作领导小组
组 长:苏振发(党工委书记)
第一副组长:陈高攀(党工委副书记、办事处主任)
常务副组长:郑伟军(党工委副书记)
副 组 长:郭俊慨(人大工委主任)
陈孟哲(党工委政法委员、办事处副主任)
白晓玲(党工委委员、纪工委书记)
陈继祖(党工委宣传委员、武装部部长、灵水工作点下点领导)
洪彬鍫(党工委委员、秘书)
张天龙(党工委组织委员、统战委员、英塘工作点下点领导)
郭东汉(党工委委员、派出所所长)
洪志华(人大工委副主任、英塘工作点下点领导)
张金龙(办事处副主任、林口工作点下点领导)
苏孙庚(办事处副主任、大山后工作点下点领导)
许天苔(办事处副主任〈科技〉)
罗建兵(二级主任科员)
章翠萍(司法所所长)
张斌强(综合便民服务中心主任、大山后工作点下点领导)
蔡艳红(社会事务服务中心主任)
王晓明(综合执法队队长)
成 员:杨锦锋(党政办主任)
张燕婷(党建办副主任)
吴国泰(纪工委副书记、监察组副组长)
洪艳艳(宣传办负责人)
陈伟哲(环卫办负责人)
陈春喜(城建办负责人)
吴栋樑(乡村振兴办负责人)
张怡雄(社会事务办负责人)
陈永基(企业办负责人)
蔡宗愿(综合执法队副队长)
张 俊(环保直属二中队队长)
柳 飚(交警五中队队长)
柯兴元(林口社区党总支书记、居委会主任)
何华鑫(张前社区党支部书记、居委会主任)
翁长海(英塘社区党总支书记、居委会主任)
杨文质(林格社区党支部书记、居委会主任)
吴金顶(小浯塘社区党支部书记、居委会主任)
吴明筑(灵水社区党委书记、居委会主任)
吴国州(曾林社区党支部书记、居委会主任)
王波渟(大山后社区党总支书记、居委会主任)
李长庆(大布林社区党支部书记、居委会主任)
王天胎(小布林社区党总支书记、居委会主任)
领导小组下设办公室,挂靠环卫办、综合执法队,主任由王晓明同志兼任,副主任由陈伟哲、蔡宗愿同志兼任,成员:吴栋樑、洪艳艳、陈春喜、陈永基。
附件4:

附件5:

附件6:

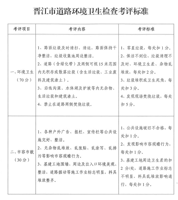
附件7:

附件8:

晋江市灵源街道党政办 2022年2月25日印发
扫一扫在手机上查看当前页面


闽公网安备:35058202000114号
晋江政务
闽政通APP
