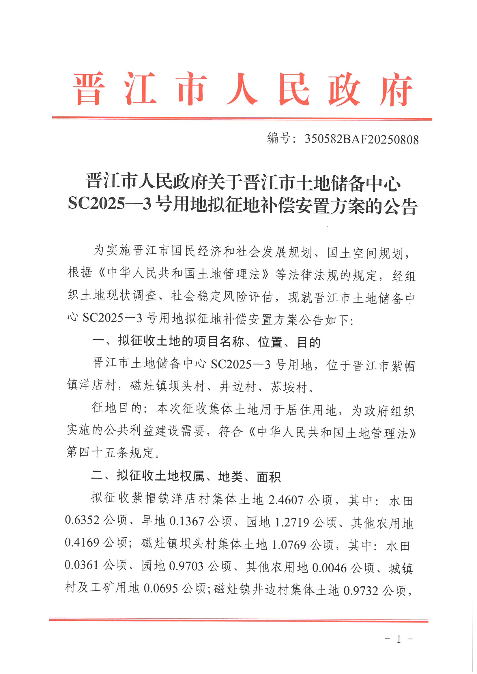
晋江市人民政府关于晋江市土地储备中心SC2025-3号用地拟征地补偿安置方案的公告
时间:2025-08-09 11:50
浏览量:


扫一扫在手机上查看当前页面
网站标识码:3505820021
闽公网安备:35058202000114号闽ICP备2025114157号
版权所有:晋江市人民政府中文域名:晋江市人民政府办公室.政务
主办:晋江市人民政府办公室
为确保最佳浏览效果,建议您使用以下浏览器版本:IE浏览器9.0版本及以上; Google Chrome浏览器 63版本及以上; 360浏览器9.1版本及以上,且IE内核9.0及以上。