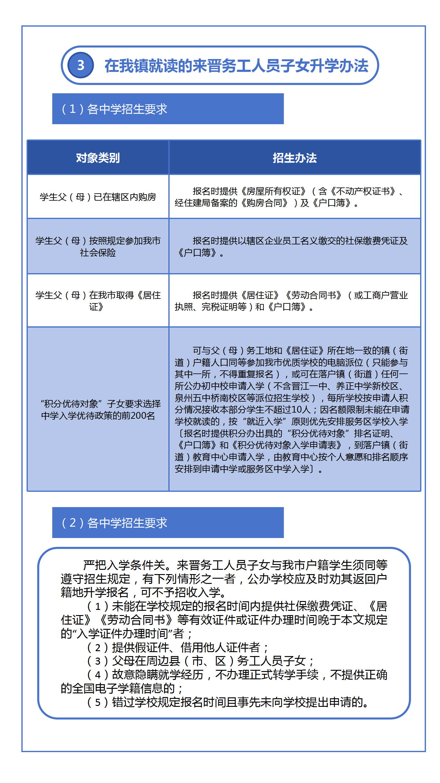
【图解】《晋江市内坑镇人民政府关于印发2025年内坑镇初中招生工作意见的通知》政策解读
时间:2025-06-26 16:14
浏览量:








(咨询部门:内坑镇教育中心 咨询电话:0595-88388372)
扫一扫在手机上查看当前页面
相关链接
- 晋江市内坑镇人民政府关于印发《内坑镇2025年初中招生工作意见》的通知2025-06-26
网站标识码:3505820021
闽公网安备:35058202000114号闽ICP备2025114157号
版权所有:晋江市人民政府中文域名:晋江市人民政府办公室.政务
主办:晋江市人民政府办公室
为确保最佳浏览效果,建议您使用以下浏览器版本:IE浏览器9.0版本及以上; Google Chrome浏览器 63版本及以上; 360浏览器9.1版本及以上,且IE内核9.0及以上。